WARNING:
JavaScript is turned OFF. None of the links on this concept map will
work until it is reactivated.
If you need help turning JavaScript On, click here.
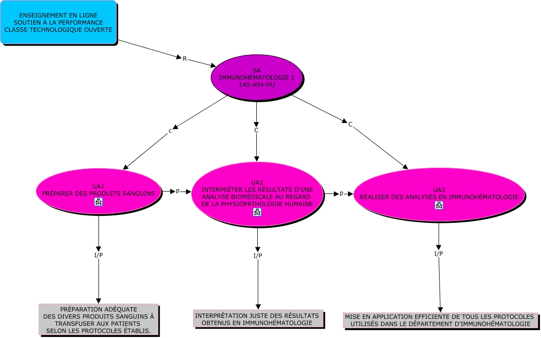
Cette carte de concepts créée avec IHMC CmapTools traite de: SA, UA1 PRÉPARER DES PRODUITS SANGUINS p UA2 INTERPRÉTER LES RÉSULTATS D'UNE ANALYSE BIOMÉDICALE AU REGARD DE LA PHYSIOPATHOLOGIE HUMAINE, SA IMMUNOHÉMATOLOGIE 1 140-404-HU C UA3 RÉALISER DES ANALYSES EN IMMUNOHÉMATOLOGIE, UA3 RÉALISER DES ANALYSES EN IMMUNOHÉMATOLOGIE I/P MISE EN APPLICATION EFFICIENTE DE TOUS LES PROTOCOLES UTILISÉS DANS LE DÉPARTEMENT D'IMMUNOHÉMATOLOGIE, SA IMMUNOHÉMATOLOGIE 1 140-404-HU C UA2 INTERPRÉTER LES RÉSULTATS D'UNE ANALYSE BIOMÉDICALE AU REGARD DE LA PHYSIOPATHOLOGIE HUMAINE, UA1 PRÉPARER DES PRODUITS SANGUINS I/P PRÉPARATION ADÉQUATE DES DIVERS PRODUITS SANGUINS À TRANSFUSER AUX PATIENTS SELON LES PROTOCOLES ÉTABLIS., ENSEIGNEMENT EN LIGNE SOUTIEN À LA PERFORMANCE CLASSE TECHNOLOGIQUE OUVERTE R SA IMMUNOHÉMATOLOGIE 1 140-404-HU, SA IMMUNOHÉMATOLOGIE 1 140-404-HU c UA1 PRÉPARER DES PRODUITS SANGUINS, UA2 INTERPRÉTER LES RÉSULTATS D'UNE ANALYSE BIOMÉDICALE AU REGARD DE LA PHYSIOPATHOLOGIE HUMAINE p UA3 RÉALISER DES ANALYSES EN IMMUNOHÉMATOLOGIE, UA2 INTERPRÉTER LES RÉSULTATS D'UNE ANALYSE BIOMÉDICALE AU REGARD DE LA PHYSIOPATHOLOGIE HUMAINE I/P INTERPRÉTATION JUSTE DES RÉSULTATS OBTENUS EN IMMUNOHÉMATOLOGIE