WARNING:
JavaScript is turned OFF. None of the links on this concept map will
work until it is reactivated.
If you need help turning JavaScript On, click here.
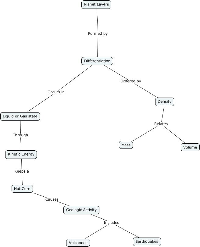
This Concept Map, created with IHMC CmapTools, has information related to: Planet Layers, Liquid or Gas state Through Kinetic Energy, Differentiation Occurs in Liquid or Gas state, Planet Layers Formed by Differentiation, Geologic Activity Includes Volcanoes, Hot Core Causes Geologic Activity, Kinetic Energy Keeps a Hot Core, Geologic Activity Includes Earthquakes, Density Relates Volume, Density Relates Mass, Differentiation Ordered by Density