WARNING:
JavaScript is turned OFF. None of the links on this concept map will
work until it is reactivated.
If you need help turning JavaScript On, click here.
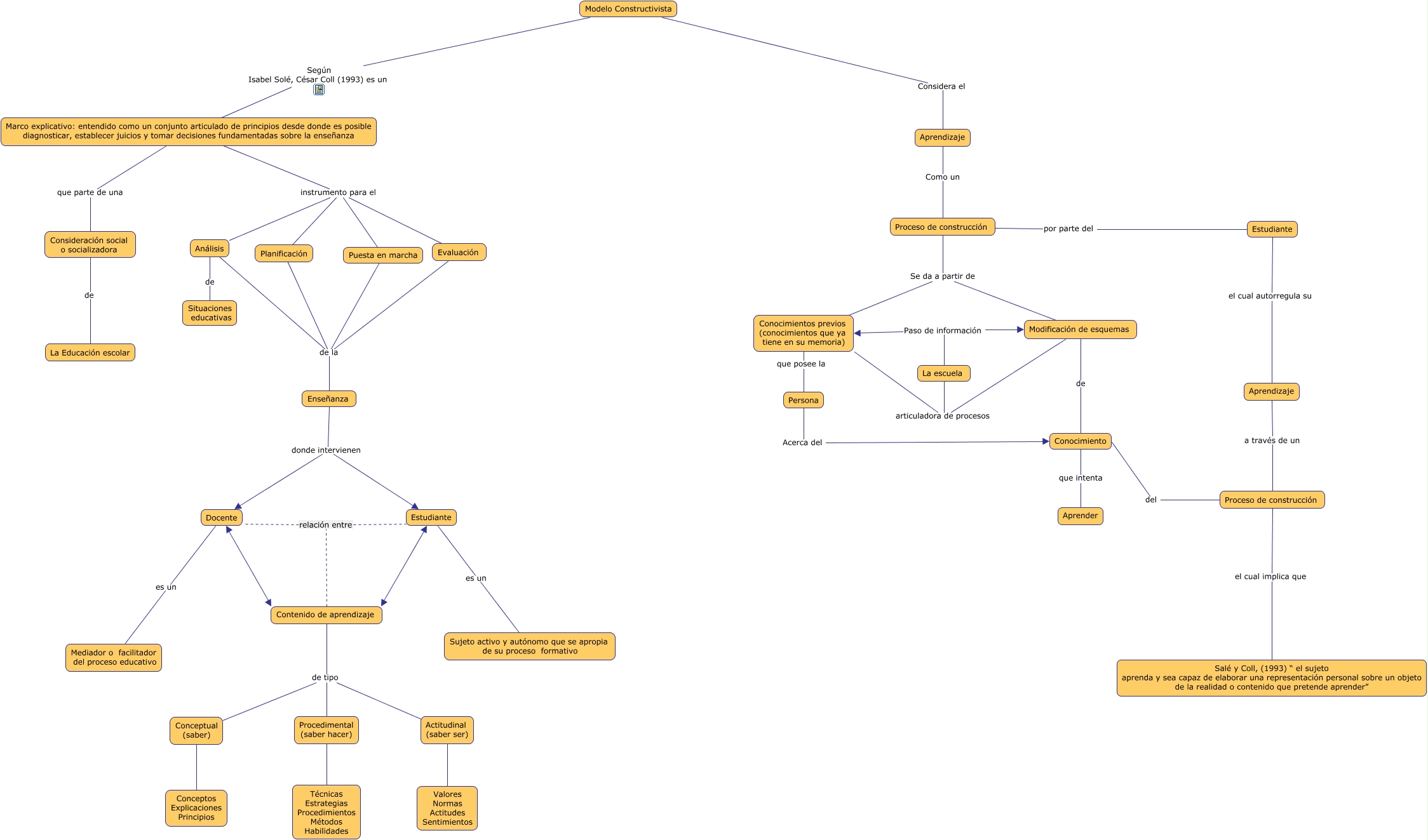
Este Cmap, tiene información relacionada con: Constructivismo, Contenido de aprendizaje de tipo Procedimental (saber hacer), Conocimiento que intenta Aprender, Procedimental (saber hacer) Técnicas Estrategias Procedimientos Métodos Habilidades, Modelo Constructivista Considera el Aprendizaje, Docente es un Mediador o facilitador del proceso educativo, Evaluación de la Enseñanza, La escuela articuladora de procesos Modificación de esquemas, Estudiante el cual autorregula su Aprendizaje, Contenido de aprendizaje Estudiante, Aprendizaje a través de un Proceso de construcción, Enseñanza donde intervienen Docente, Actitudinal (saber ser) Valores Normas Actitudes Sentimientos, Aprendizaje Como un Proceso de construcción, Marco explicativo: entendido como un conjunto articulado de principios desde donde es posible diagnosticar, establecer juicios y tomar decisiones fundamentadas sobre la enseñanza instrumento para el Análisis, Conocimientos previos (conocimientos que ya tiene en su memoria) que posee la Persona, Contenido de aprendizaje de tipo Actitudinal (saber ser), Contenido de aprendizaje relación entre Estudiante, Enseñanza donde intervienen Estudiante, Docente Contenido de aprendizaje, Contenido de aprendizaje de tipo Conceptual (saber)