WARNING:
JavaScript is turned OFF. None of the links on this concept map will
work until it is reactivated.
If you need help turning JavaScript On, click here.
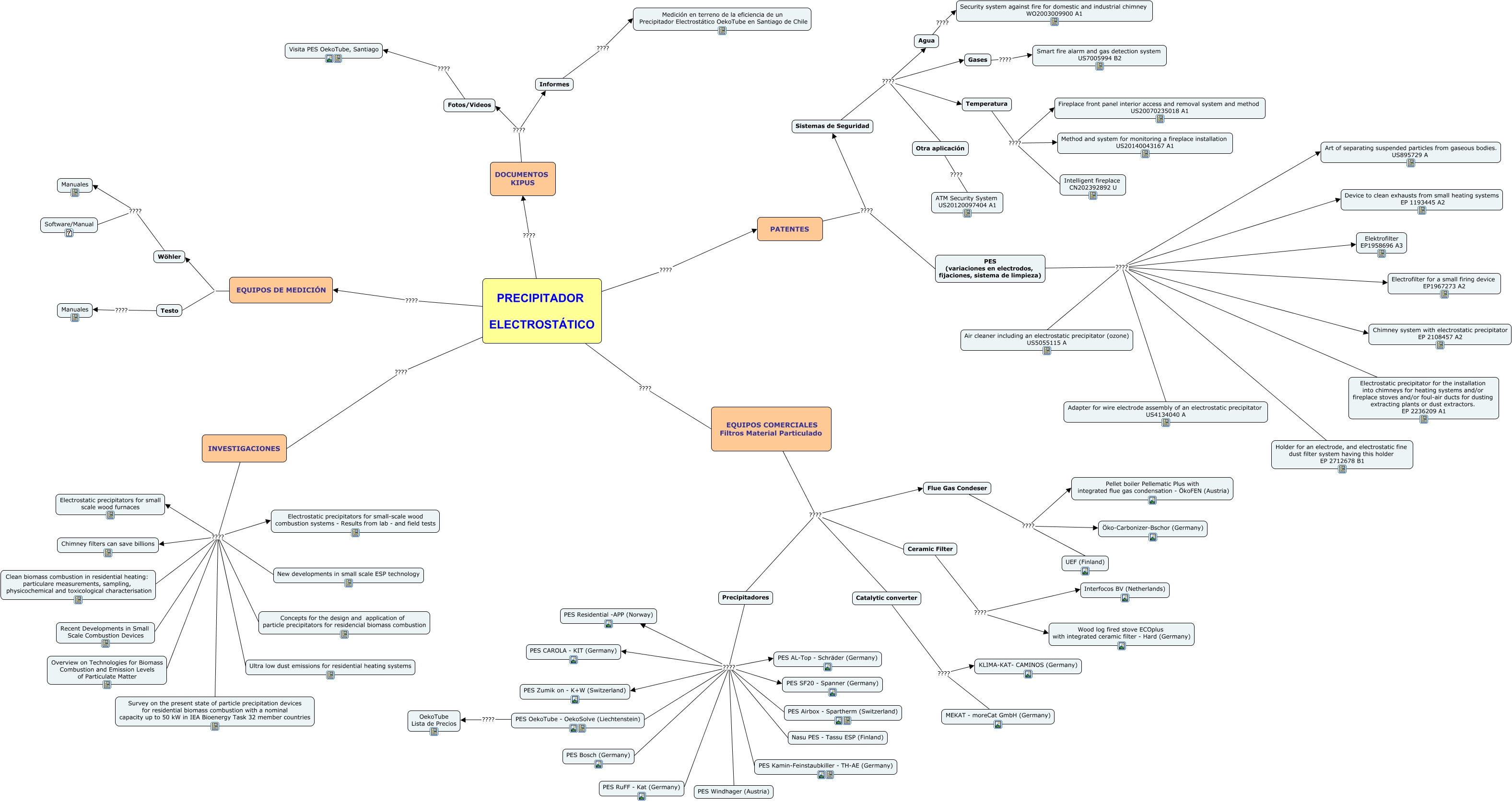
Este Cmap, tiene información relacionada con: Precipitador Electrostático, Catalytic converter ???? MEKAT - moreCat GmbH (Germany), Testo ???? Manuales, Precipitadores ???? PES Zumik on - K+W (Switzerland), INVESTIGACIONES ???? Chimney filters can save billions, Sistemas de Seguridad ???? Temperatura, Flue Gas Condeser ???? Pellet boiler Pellematic Plus with integrated flue gas condensation - ÖkoFEN (Austria), Precipitadores ???? Nasu PES - Tassu ESP (Finland), Precipitadores ???? PES OekoTube - OekoSolve (Liechtenstein), INVESTIGACIONES ???? Overview on Technologies for Biomass Combustion and Emission Levels of Particulate Matter, Precipitadores ???? PES Bosch (Germany), EQUIPOS COMERCIALES Filtros Material Particulado ???? Flue Gas Condeser, PATENTES ???? Sistemas de Seguridad, Gases ???? Smart fire alarm and gas detection system US7005994 B2, Wöhler ???? Software/Manual, INVESTIGACIONES ???? Recent Developments in Small Scale Combustion Devices, Precipitadores ???? PES Windhager (Austria), EQUIPOS COMERCIALES Filtros Material Particulado ???? Catalytic converter, Precipitadores ???? PES CAROLA - KIT (Germany), PES (variaciones en electrodos, fijaciones, sistema de limpieza) ???? Elektrofilter EP1958696 A3, Temperatura ???? Intelligent fireplace CN202392892 U