WARNING:
JavaScript is turned OFF. None of the links on this concept map will
work until it is reactivated.
If you need help turning JavaScript On, click here.
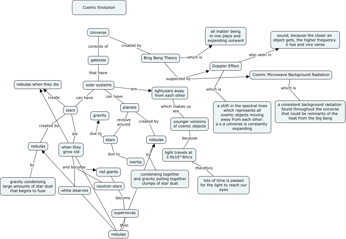
This Concept Map, created with IHMC CmapTools, has information related to: Fall Semester Extra Credit, solar systems can have planets, planets revlove around stars, Doppler Effect which is a shift in the spectral lines which represents all cosmic objects moving away from each other. a.k.a universe is constantly expanding, supernovas then nebulas, younger versions of cosmic objects because light travels at 2.9x10^8m/s, nebulas by condensing together and gravity pulling together clumps of star dust, Bing Bang Theory supported by Cosmic Microwave Background Radiation, nebulas ???? nebulas, stars due to gravity, galaxies that have solar systems, when they grow old and become red giants, light travels at 2.9x10^8m/s therefore lots of time is passed for the light to reach our eyes, stars due to inertia, nebulas ???? nebulas, when they grow old and become neutron stars, solar systems are lightyears away from each other, stars created by nebulas, Bing Bang Theory which is all matter being in one place and expanding outward, Universe consists of galaxies, solar systems can have stars