WARNING:
JavaScript is turned OFF. None of the links on this concept map will
work until it is reactivated.
If you need help turning JavaScript On, click here.
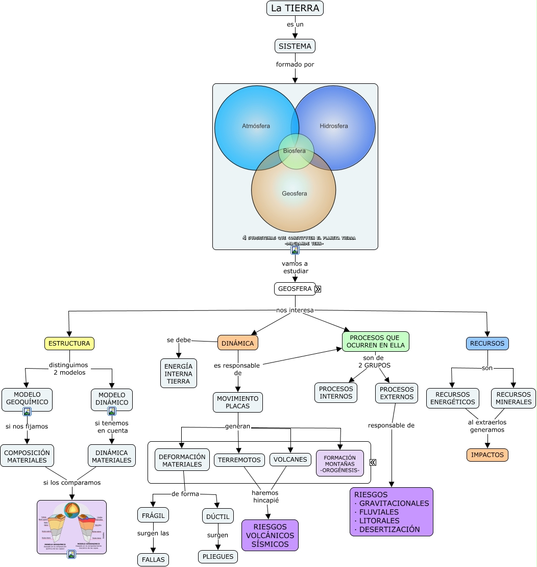
Este Cmap, tiene información relacionada con: Introducción a la geosfera, ESTRUCTURA distinguimos 2 modelos MODELO GEOQUÍMICO, RECURSOS MINERALES al extraerlos generamos IMPACTOS, La TIERRA es un SISTEMA, DINÁMICA origina RIESGOS, INTERNO e.g Riesgos volcánicos Riesgos sísmicos, IMPACTOS de los RECURSOS ENERGÉTICOS, MODELO GEOQUÍMICO si nos fijamos COMPOSICIÓN MATERIALES, PROCESOS QUE OCURREN EN ELLA son de 2 GRUPOS PROCESOS EXTERNOS, GEOSFERA provoca RIESGOS, RECURSOS ENERGÉTICOS e.g Energía nuclear Combustibles fósiles, RIESGOS de origen INTERNO, RIESGOS inducen IMPACTOS, PROCESOS EXTERNOS responsable de RIESGOS · GRAVITACIONALES · FLUVIALES · LITORALES · DESERTIZACIÓN, FRÁGIL surgen las FALLAS, DEFORMACIÓN MATERIALES de forma FRÁGIL, RIESGOS de origen EXTERNO, DÚCTIL surgen PLIEGUES, ESTRUCTURA distinguimos 2 modelos MODELO DINÁMICO, SISTEMA formado por, MINERALES e.g Yacimientos minerales Rocas industriales Gemas