WARNING:
JavaScript is turned OFF. None of the links on this concept map will
work until it is reactivated.
If you need help turning JavaScript On, click here.
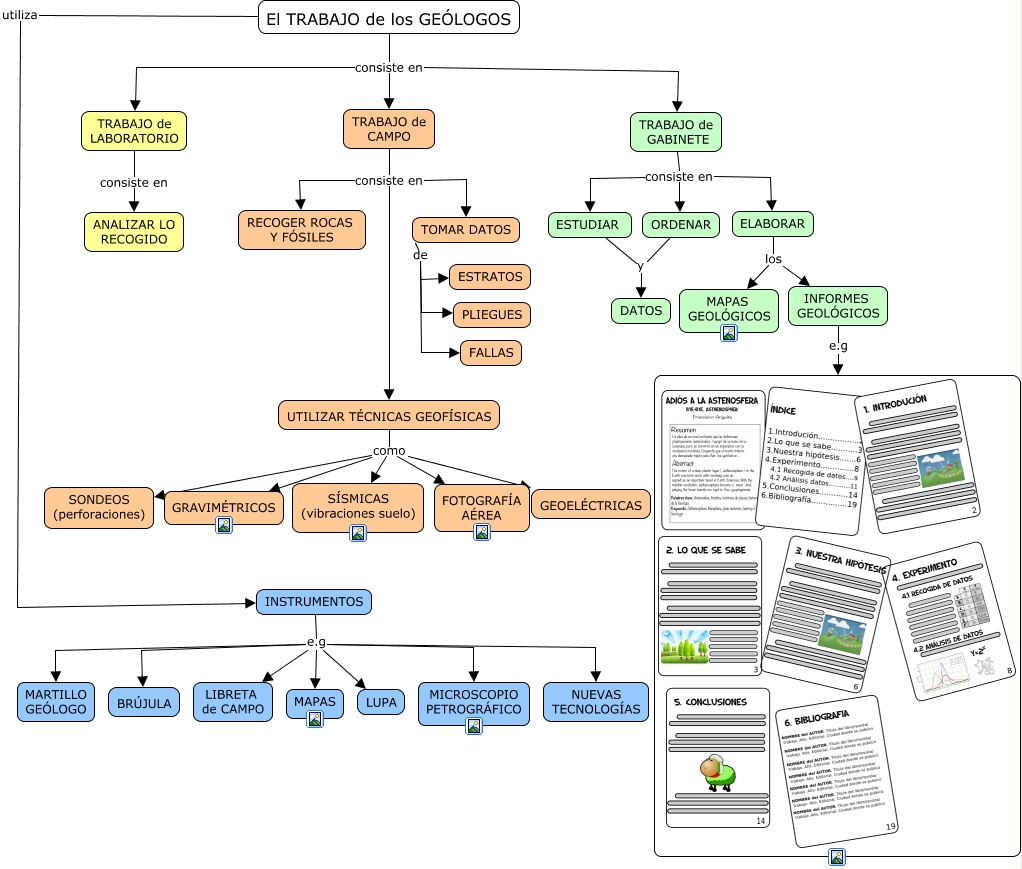
Este Cmap, tiene información relacionada con: 1 Trabajo de los geólogos, TOMAR DATOS de FALLAS, TOMAR DATOS de PLIEGUES, INSTRUMENTOS e.g BRÚJULA, UTILIZAR TÉCNICAS GEOFÍSICAS como FOTOGRAFÍA AÉREA, TRABAJO de LABORATORIO consiste en ANALIZAR LO RECOGIDO, TOMAR DATOS de ESTRATOS, El TRABAJO de los GEÓLOGOS consiste en TRABAJO de GABINETE, TRABAJO de CAMPO consiste en RECOGER ROCAS Y FÓSILES, INSTRUMENTOS e.g MARTILLO GEÓLOGO, UTILIZAR TÉCNICAS GEOFÍSICAS como GRAVIMÉTRICOS, UTILIZAR TÉCNICAS GEOFÍSICAS como GEOELÉCTRICAS, ORDENAR y DATOS, El TRABAJO de los GEÓLOGOS consiste en TRABAJO de CAMPO, TRABAJO de CAMPO consiste en UTILIZAR TÉCNICAS GEOFÍSICAS, El TRABAJO de los GEÓLOGOS consiste en TRABAJO de LABORATORIO, ELABORAR los MAPAS GEOLÓGICOS, INFORMES GEOLÓGICOS e.g, TRABAJO de GABINETE consiste en ORDENAR, TRABAJO de GABINETE consiste en ELABORAR, INSTRUMENTOS e.g LIBRETA de CAMPO