WARNING:
JavaScript is turned OFF. None of the links on this concept map will
work until it is reactivated.
If you need help turning JavaScript On, click here.
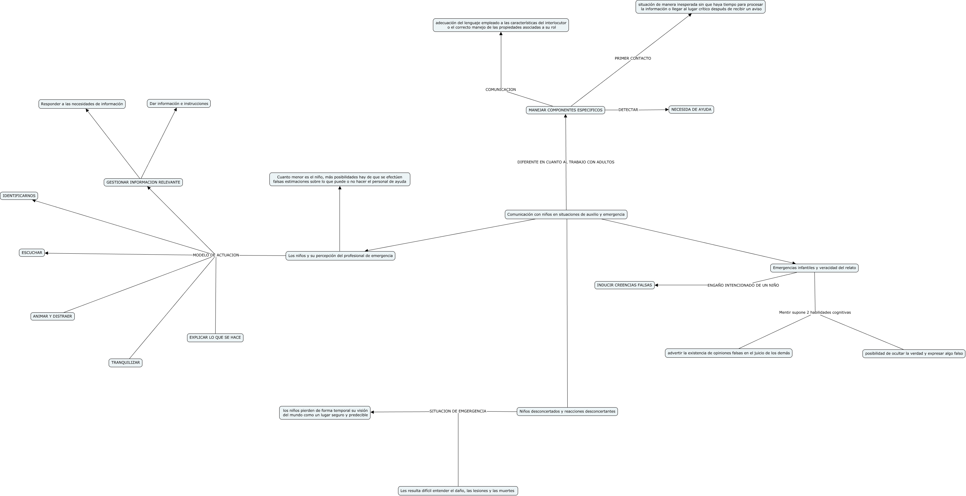
Este Cmap, tiene información relacionada con: CAPITULO 6;), Los niños y su percepción del profesional de emergencia MODELO DE ACTUACION IDENTIFICARNOS, Comunicación con niños en situaciones de auxilio y emergencia ???? Los niños y su percepción del profesional de emergencia, MANEJAR COMPONENTES ESPECIFICOS COMUNICACION adecuación del lenguaje empleado a las características del interlocutor o el correcto manejo de las propiedades asociadas a su rol, MANEJAR COMPONENTES ESPECIFICOS DETECTAR NECESIDA DE AYUDA, Comunicación con niños en situaciones de auxilio y emergencia ???? Emergencias infantiles y veracidad del relato, Los niños y su percepción del profesional de emergencia MODELO DE ACTUACION ESCUCHAR, Emergencias infantiles y veracidad del relato ENGAÑO INTENCIONADO DE UN NIÑO INDUCIR CREENCIAS FALSAS, Los niños y su percepción del profesional de emergencia MODELO DE ACTUACION ANIMAR Y DISTRAER, Niños desconcertados y reacciones desconcertantes SITUACION DE EMGERGENCIA Les resulta difícil entender el daño, las lesiones y las muertes, Los niños y su percepción del profesional de emergencia ???? Cuanto menor es el niño, más posibilidades hay de que se efectúen falsas estimaciones sobre lo que puede o no hacer el personal de ayuda, MANEJAR COMPONENTES ESPECIFICOS PRIMER CONTACTO situación de manera inesperada sin que haya tiempo para procesar la información o llegar al lugar crítico después de recibir un aviso, Emergencias infantiles y veracidad del relato Mentir supone 2 habilidades cognitivas posibilidad de ocultar la verdad y expresar algo falso, Comunicación con niños en situaciones de auxilio y emergencia ???? Niños desconcertados y reacciones desconcertantes, Los niños y su percepción del profesional de emergencia MODELO DE ACTUACION TRANQUILIZAR, Niños desconcertados y reacciones desconcertantes SITUACION DE EMGERGENCIA los niños pierden de forma temporal su visión del mundo como un lugar seguro y predecible, Comunicación con niños en situaciones de auxilio y emergencia DIFERENTE EN CUANTO AL TRABAJO CON ADULTOS MANEJAR COMPONENTES ESPECIFICOS, Los niños y su percepción del profesional de emergencia MODELO DE ACTUACION GESTIONAR INFORMACION RELEVANTE, Los niños y su percepción del profesional de emergencia MODELO DE ACTUACION EXPLICAR LO QUE SE HACE, GESTIONAR INFORMACION RELEVANTE ???? Responder a las necesidades de información, GESTIONAR INFORMACION RELEVANTE ???? Dar información e instrucciones