WARNING:
JavaScript is turned OFF. None of the links on this concept map will
work until it is reactivated.
If you need help turning JavaScript On, click here.
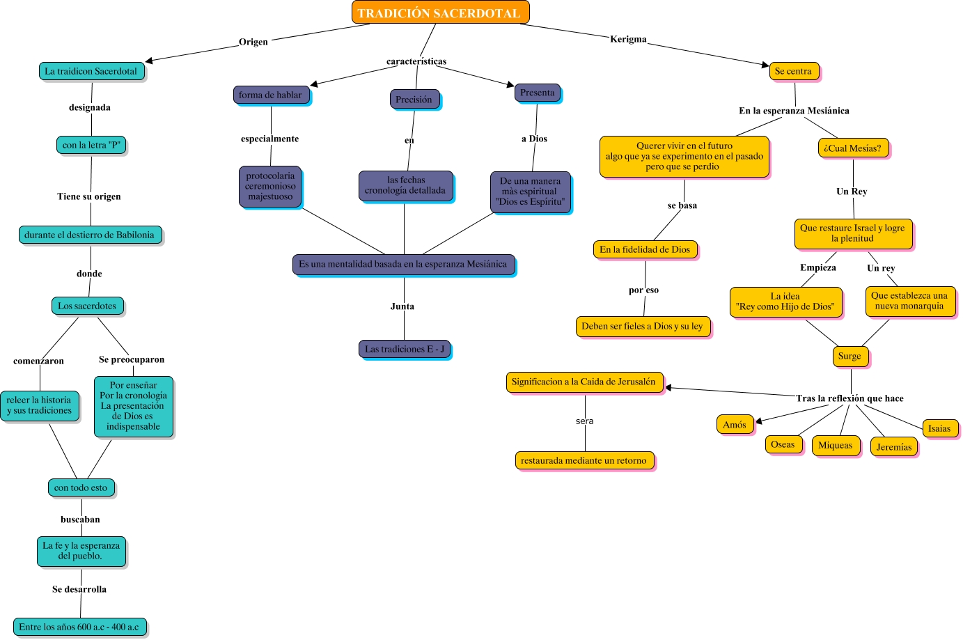
Este Cmap, tiene información relacionada con: Sacerdotal, Surge Tras la reflexión que hace Isaias, En la fidelidad de Dios por eso Deben ser fieles a Dios y su ley, con todo esto ???? Por enseñar Por la cronología La presentación de Dios es indispensable, Los sacerdotes comenzaron releer la historia y sus tradiciones, TRADICIÓN SACERDOTAL características Precisión, Es una mentalidad basada en la esperanza Mesiánica ???? las fechas cronología detallada, Surge Tras la reflexión que hace Jeremías, con todo esto ???? releer la historia y sus tradiciones, Surge Tras la reflexión que hace Amós, Surge Tras la reflexión que hace Oseas, TRADICIÓN SACERDOTAL características forma de hablar, Se centra En la esperanza Mesiánica ¿Cual Mesías?, Es una mentalidad basada en la esperanza Mesiánica Junta Las tradiciones E - J, Se centra En la esperanza Mesiánica Querer vivir en el futuro algo que ya se experimento en el pasado pero que se perdio, con todo esto buscaban La fe y la esperanza del pueblo., La fe y la esperanza del pueblo. Se desarrolla Entre los años 600 a.c - 400 a.c, Precisión en las fechas cronología detallada, La traidicon Sacerdotal designada con la letra "P", Surge Tras la reflexión que hace Miqueas, Surge ???? Que establezca una nueva monarquia