WARNING:
JavaScript is turned OFF. None of the links on this concept map will
work until it is reactivated.
If you need help turning JavaScript On, click here.
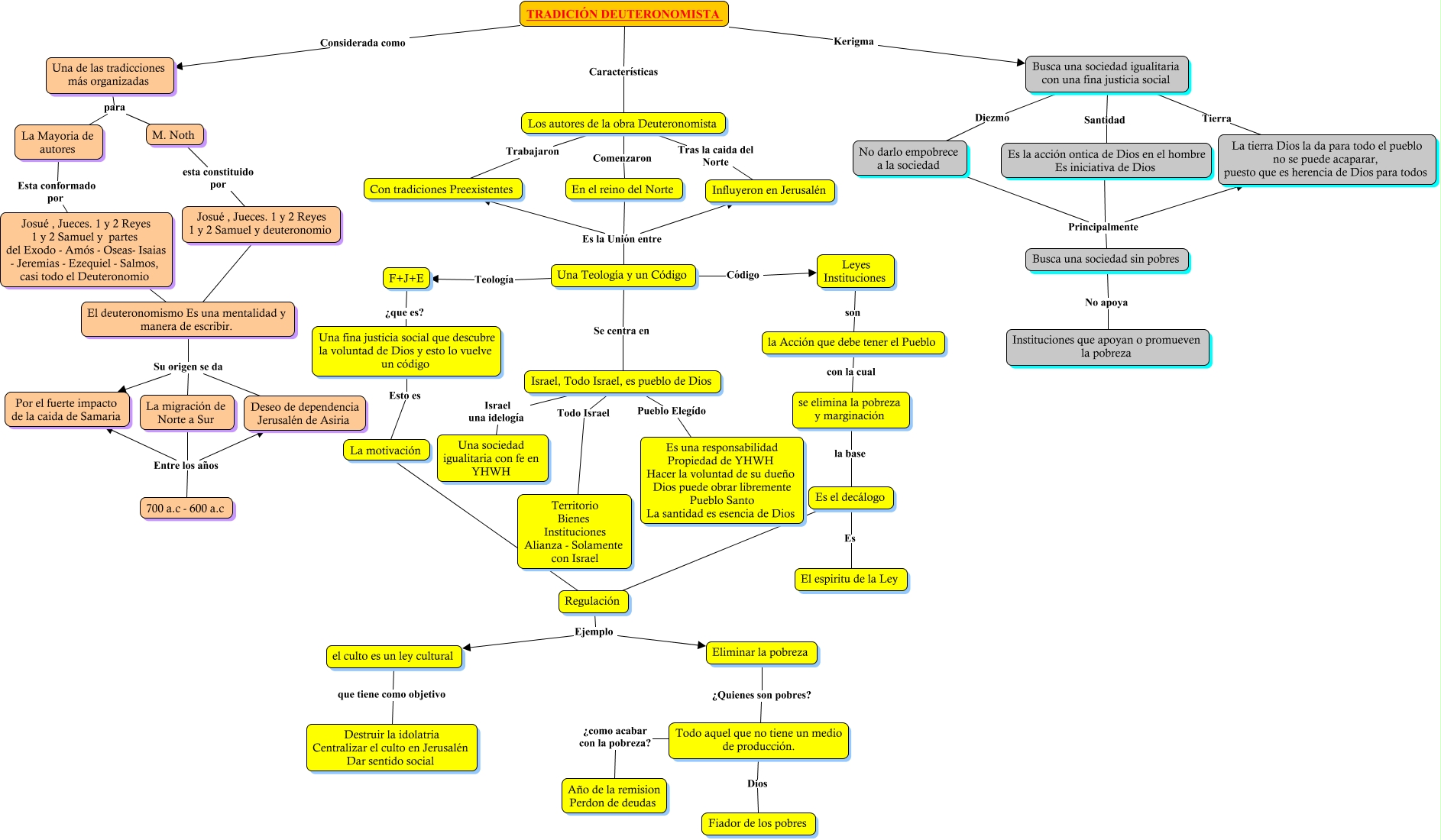
Este Cmap, tiene información relacionada con: DEUTERONOMISTA, Una Teología y un Código Código Leyes Instituciones, Los autores de la obra Deuteronomista Comenzaron En el reino del Norte, Busca una sociedad sin pobres Principalmente La tierra Dios la da para todo el pueblo no se puede acaparar, puesto que es herencia de Dios para todos, La migración de Norte a Sur Entre los años Deseo de dependencia Jerusalén de Asiria, Los autores de la obra Deuteronomista Tras la caida del Norte Influyeron en Jerusalén, Busca una sociedad sin pobres Principalmente ????, En el reino del Norte Es la Unión entre Con tradiciones Preexistentes, Regulación ???? Es el decálogo, Busca una sociedad igualitaria con una fina justicia social Diezmo No darlo empobrece a la sociedad, El deuteronomismo Es una mentalidad y manera de escribir. ???? Josué , Jueces. 1 y 2 Reyes 1 y 2 Samuel y deuteronomio, el culto es un ley cultural que tiene como objetivo Destruir la idolatria Centralizar el culto en Jerusalén Dar sentido social, F+J+E ¿que es? Una fina justicia social que descubre la voluntad de Dios y esto lo vuelve un código, Israel, Todo Israel, es pueblo de Dios Todo Israel Territorio Bienes Instituciones Alianza - Solamente con Israel, M. Noth esta constituido por Josué , Jueces. 1 y 2 Reyes 1 y 2 Samuel y deuteronomio, El deuteronomismo Es una mentalidad y manera de escribir. Su origen se da Por el fuerte impacto de la caida de Samaria, TRADICIÓN DEUTERONOMISTA Características Los autores de la obra Deuteronomista, Busca una sociedad igualitaria con una fina justicia social Tierra La tierra Dios la da para todo el pueblo no se puede acaparar, puesto que es herencia de Dios para todos, TRADICIÓN DEUTERONOMISTA Considerada como Una de las tradicciones más organizadas, Una de las tradicciones más organizadas para La Mayoria de autores, Busca una sociedad sin pobres Principalmente ????