WARNING:
JavaScript is turned OFF. None of the links on this concept map will
work until it is reactivated.
If you need help turning JavaScript On, click here.
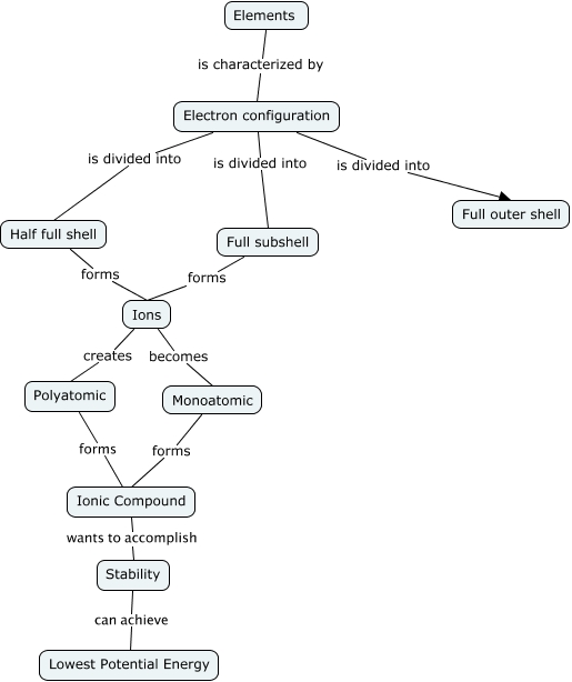
This Concept Map, created with IHMC CmapTools, has information related to: Ionic Compound, Ions creates Polyatomic, Ions becomes Monoatomic, Stability can achieve Lowest Potential Energy, Electron configuration is divided into Full subshell, Full subshell forms Ions, Half full shell forms Ions, Electron configuration is divided into Full outer shell, Elements is characterized by Electron configuration, Monoatomic forms Ionic Compound, Ionic Compound wants to accomplish Stability, Polyatomic forms Ionic Compound, Electron configuration is divided into Half full shell