WARNING:
JavaScript is turned OFF. None of the links on this concept map will
work until it is reactivated.
If you need help turning JavaScript On, click here.
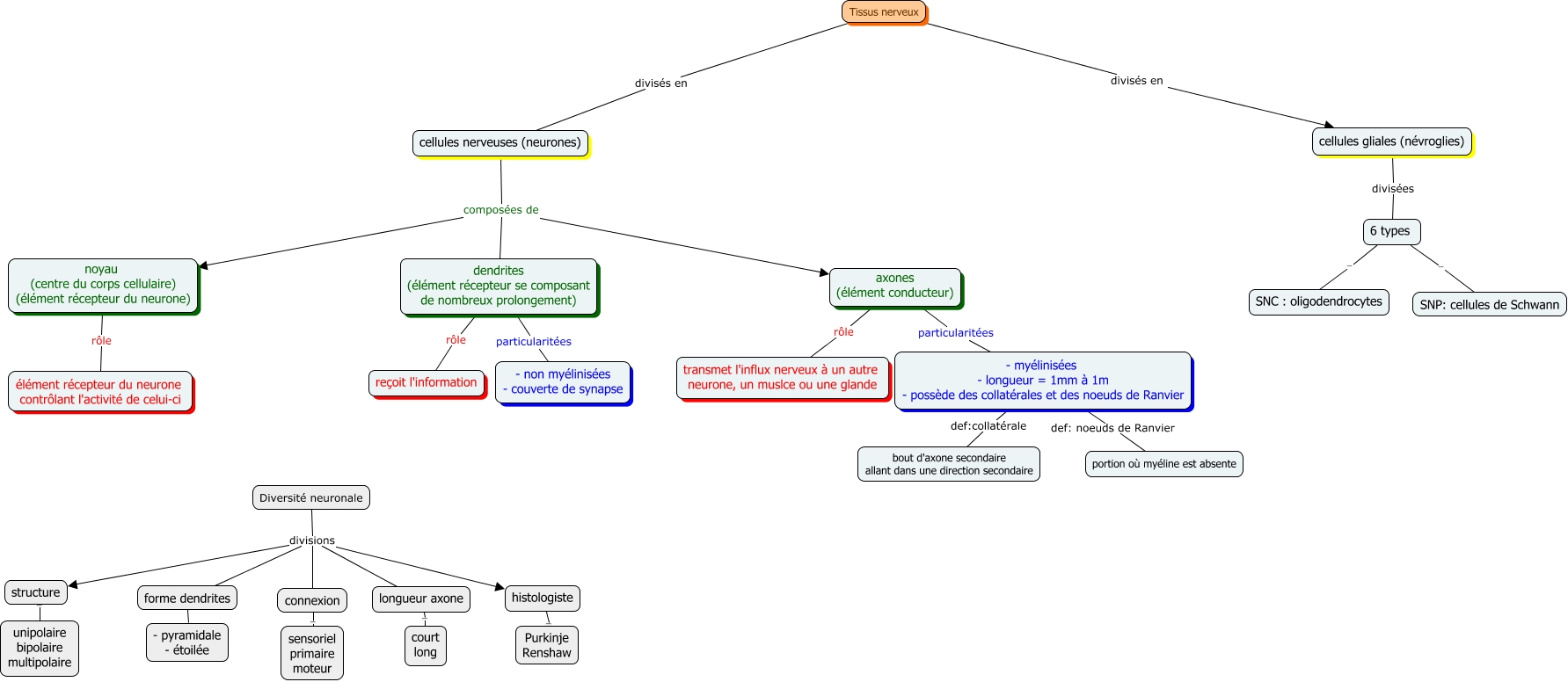
Cette carte de concepts créée avec IHMC CmapTools traite de: structures et fonctions du SN, Tissus nerveux divisés en cellules nerveuses (neurones), longueur axone - court long, noyau (centre du corps cellulaire) (élément récepteur du neurone) rôle élément récepteur du neurone contrôlant l'activité de celui-ci, structure - unipolaire bipolaire multipolaire, Diversité neuronale divisions histologiste, dendrites (élément récepteur se composant de nombreux prolongement) rôle reçoit l'information, Diversité neuronale divisions connexion, cellules gliales (névroglies) divisées 6 types, cellules nerveuses (neurones) composées de axones (élément conducteur), Tissus nerveux divisés en cellules gliales (névroglies), histologiste - Purkinje Renshaw, 6 types - SNC : oligodendrocytes, Diversité neuronale divisions forme dendrites, cellules nerveuses (neurones) composées de noyau (centre du corps cellulaire) (élément récepteur du neurone), 6 types - SNP: cellules de Schwann, cellules nerveuses (neurones) composées de dendrites (élément récepteur se composant de nombreux prolongement), forme dendrites - - pyramidale - étoilée, axones (élément conducteur) rôle transmet l'influx nerveux à un autre neurone, un muslce ou une glande, dendrites (élément récepteur se composant de nombreux prolongement) particularitées - non myélinisées - couverte de synapse, axones (élément conducteur) particularitées - myélinisées - longueur = 1mm à 1m - possède des collatérales et des noeuds de Ranvier