WARNING:
JavaScript is turned OFF. None of the links on this concept map will
work until it is reactivated.
If you need help turning JavaScript On, click here.
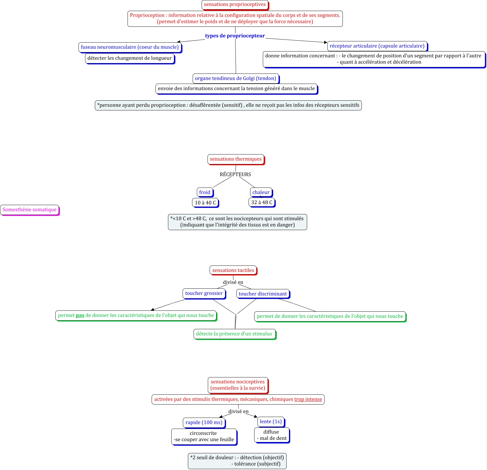
Cette carte de concepts créée avec IHMC CmapTools traite de: somesthésie somative, sensations nociceptives (essentielles à la survie) . activées par des stimulis thermiques, mécaniques, chimiques trop intense, activées par des stimulis thermiques, mécaniques, chimiques trop intense divisé en lente (1s), toucher grossier . permet pas de donner les caractéristiques de l'objet qui nous touche, toucher discriminant . détecte la présence d'un stimulus, sensations thermiques RÉCEPTEURS froid, Proprioception : information relative à la configuration spatiale du corps et de ses segments. (permet d'estimer le poids et de ne déployer que la force nécessaire) types de propriocepteur fuseau neuromusculaire (coeur du muscle), activées par des stimulis thermiques, mécaniques, chimiques trop intense divisé en rapide (100 ms), Proprioception : information relative à la configuration spatiale du corps et de ses segments. (permet d'estimer le poids et de ne déployer que la force nécessaire) types de propriocepteur récepteur articulaire (capsule articulaire), sensations tactiles divisé en toucher discriminant, toucher discriminant . permet de donner les caractéristiques de l'objet qui nous touche, sensations tactiles divisé en toucher grossier, sensations thermiques RÉCEPTEURS chaleur, chaleur . 32 à 48 C, organe tendineux de Golgi (tendon) . envoie des informations concernant la tension généré dans le muscle, Proprioception : information relative à la configuration spatiale du corps et de ses segments. (permet d'estimer le poids et de ne déployer que la force nécessaire) types de propriocepteur organe tendineux de Golgi (tendon), toucher grossier . détecte la présence d'un stimulus, lente (1s) . diffuse - mal de dent