WARNING:
JavaScript is turned OFF. None of the links on this concept map will
work until it is reactivated.
If you need help turning JavaScript On, click here.
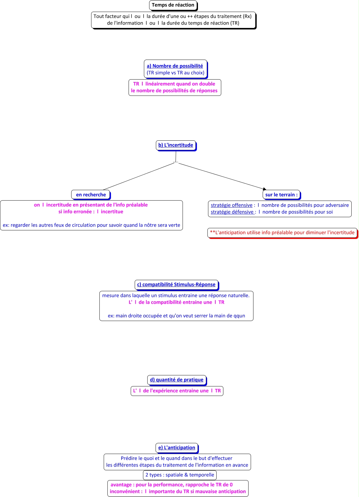
Cette carte de concepts créée avec IHMC CmapTools traite de: temps de réaction, b) L'incertitude --- en recherche, b) L'incertitude --- sur le terrain :