WARNING:
JavaScript is turned OFF. None of the links on this concept map will
work until it is reactivated.
If you need help turning JavaScript On, click here.
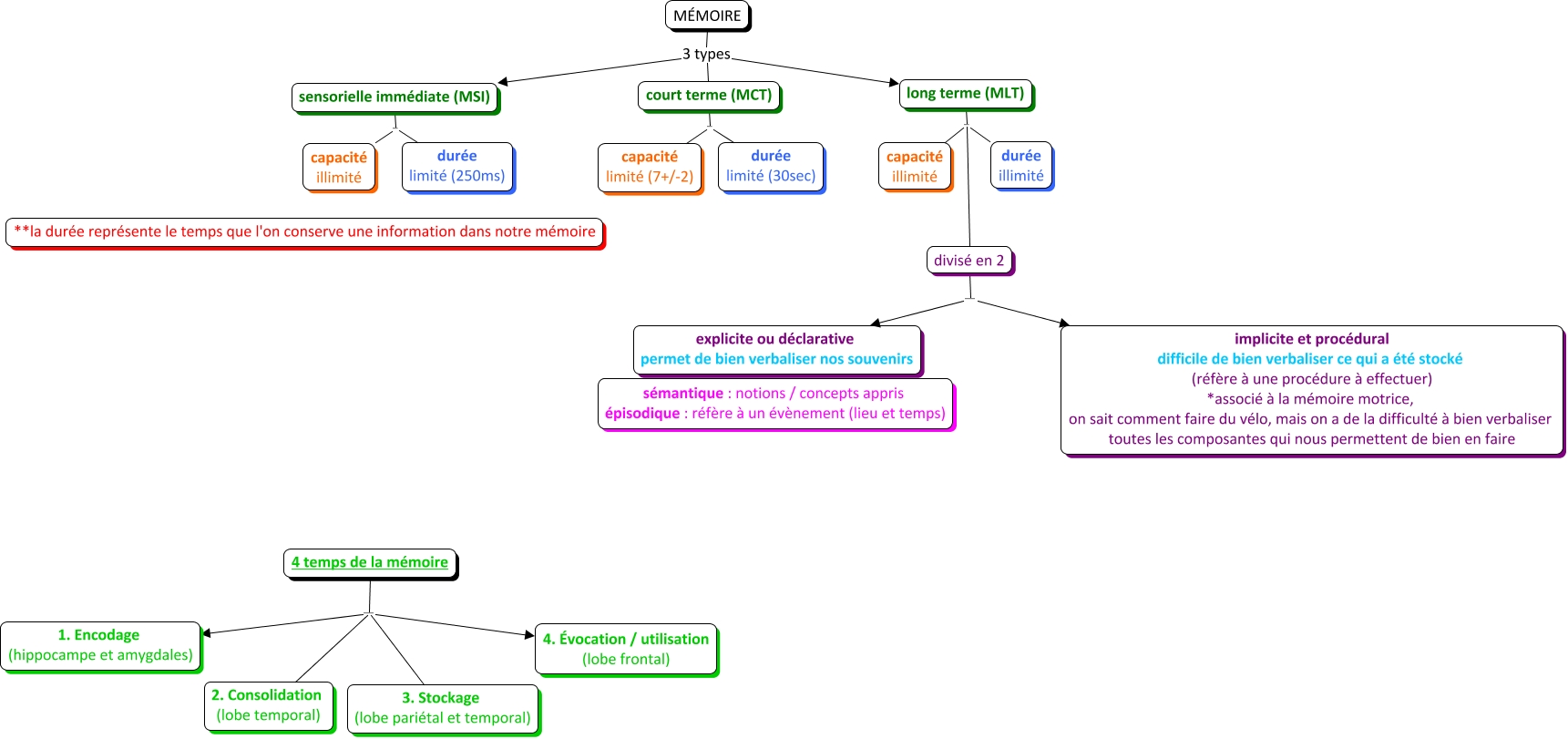
Cette carte de concepts créée avec IHMC CmapTools traite de: mémoire, 4 temps de la mémoire -- 1. Encodage (hippocampe et amygdales), court terme (MCT) - durée limité (30sec), long terme (MLT) - durée illimité, MÉMOIRE 3 types long terme (MLT), sensorielle immédiate (MSI) - capacité illimité, long terme (MLT) - capacité illimité, MÉMOIRE 3 types court terme (MCT), 4 temps de la mémoire -- 3. Stockage (lobe pariétal et temporal), divisé en 2 -- explicite ou déclarative permet de bien verbaliser nos souvenirs, sensorielle immédiate (MSI) - durée limité (250ms), long terme (MLT) - divisé en 2, 4 temps de la mémoire -- 4. Évocation / utilisation (lobe frontal), MÉMOIRE 3 types sensorielle immédiate (MSI), divisé en 2 -- implicite et procédural difficile de bien verbaliser ce qui a été stocké (réfère à une procédure à effectuer) *associé à la mémoire motrice, on sait comment faire du vélo, mais on a de la difficulté à bien verbaliser toutes les composantes qui nous permettent de bien en faire, court terme (MCT) - capacité limité (7+/-2), 4 temps de la mémoire -- 2. Consolidation (lobe temporal)