WARNING:
JavaScript is turned OFF. None of the links on this concept map will
work until it is reactivated.
If you need help turning JavaScript On, click here.
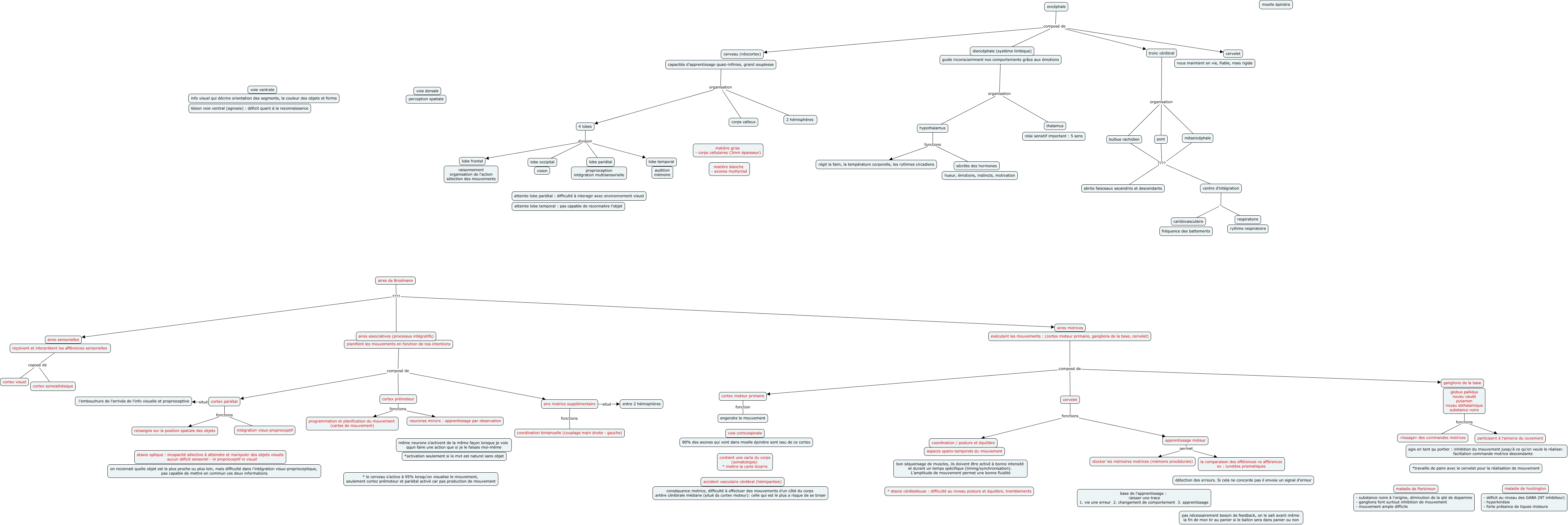
Cette carte de concepts créée avec IHMC CmapTools traite de: division encéphale et aire de broodman, cortex pariétal fonctions intégration visuo-proprioceptif, cervelet fonctions apprentissage moteur, tronc cérébral organisation pont, reçoivent et interprètent les afférences sensorielles coposé de cortex visuel, aire motrice supplémentaire fonctions coordination bimanuelle (couplage main droite - gauche), capacités d'apprentissage quasi-infinies, grand souplesse organisation 4 lobes, aire motrice supplémentaire situé entre 2 hémisphères, apprentissage moteur permet la comparaison des efférences vs afférences ex : lunettes prismatiques, capacités d'apprentissage quasi-infinies, grand souplesse organisation 2 hémisphères, tronc cérébral organisation mésencéphale, bulbue rachidien ???? abrite faisceaux ascendnts et descendants, pont ???? abrite faisceaux ascendnts et descendants, hypothalamus fonctions régit la faim, la température corporelle, les rythmes circadiens, globus pallidus noyau caudé putamen noyau sbthalamique substance noire fonctions participent à l'amorce du ouvement, guide inconsciemment nos comportements grâce aux émotions organisation hypothalamus, cortex pariétal situé l'embouchure de l'arrivée de l'info visuelle et proprioceptive, planifient les mouvements en fonction de nos intentions composé de cortex pariétal, hypothalamus fonctions sécrète des hormones, encéphale composé de cervelet, encéphale composé de diencéphale (système limbique)