WARNING:
JavaScript is turned OFF. None of the links on this concept map will
work until it is reactivated.
If you need help turning JavaScript On, click here.
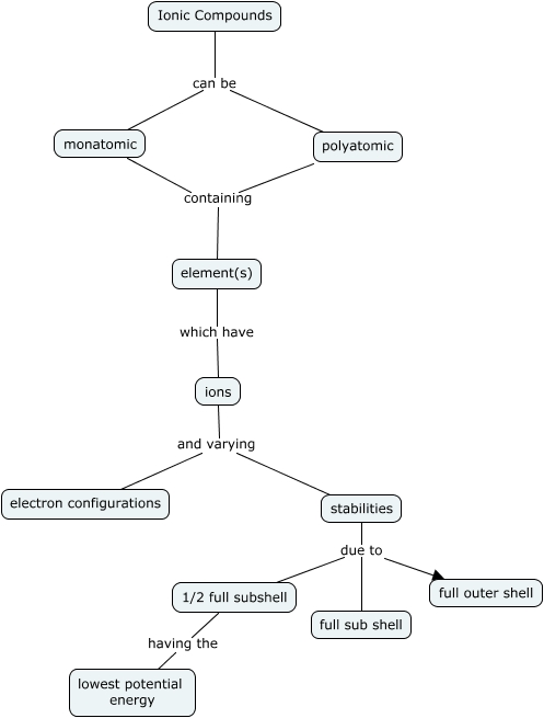
This Concept Map, created with IHMC CmapTools, has information related to: ionic compounds, monatomic containing element(s), polyatomic containing element(s), Ionic Compounds can be monatomic, ions and varying electron configurations, ions and varying stabilities, stabilities due to full sub shell, stabilities due to full outer shell, Ionic Compounds can be polyatomic, element(s) which have ions, 1/2 full subshell having the lowest potential energy, stabilities due to 1/2 full subshell