WARNING:
JavaScript is turned OFF. None of the links on this concept map will
work until it is reactivated.
If you need help turning JavaScript On, click here.
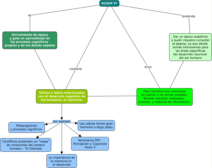
Este Cmap, tiene información relacionada con: Scoop it, Videos y datos relacionados con el desarrolo cognitivo de los humanos, la memoria. por ejemplo Científicos presentan un "mapa" de conexiones del cerebro humano - Te Interesa, SCOOP IT pretende Dar un apoyo académio a quién requiera consultar la pagina, ya que aboda temas interesantes para las áreas específicas del desarrollo neuronal del ser humano, Videos y datos relacionados con el desarrolo cognitivo de los humanos, la memoria. por ejemplo Seminarios EPI - Percepción y Cognición Parte 3, Herramienta de apoyo y guía en aprendizaje de los procesos cognitivos propios y de los demás sujetos ???? Videos y datos relacionados con el desarrolo cognitivo de los humanos, la memoria., Videos y datos relacionados con el desarrolo cognitivo de los humanos, la memoria. por ejemplo Metacognición y procesos cognitivos., Videos y datos relacionados con el desarrolo cognitivo de los humanos, la memoria. por ejemplo La importancia de la memoria en el desarrollo, SCOOP IT contiene Videos y datos relacionados con el desarrolo cognitivo de los humanos, la memoria., Videos y datos relacionados con el desarrolo cognitivo de los humanos, la memoria. por ejemplo Las cabras tienen gran memoria a largo plazo, SCOOP IT sirve Para mantenernos informdos en cuento a los temas tratados. Revelar estudios realizados, eventos, y material de información., SCOOP IT es Herramienta de apoyo y guía en aprendizaje de los procesos cognitivos propios y de los demás sujetos, Dar un apoyo académio a quién requiera consultar la pagina, ya que aboda temas interesantes para las áreas específicas del desarrollo neuronal del ser humano ???? Para mantenernos informdos en cuento a los temas tratados. Revelar estudios realizados, eventos, y material de información., Videos y datos relacionados con el desarrolo cognitivo de los humanos, la memoria. ???? Para mantenernos informdos en cuento a los temas tratados. Revelar estudios realizados, eventos, y material de información.