WARNING:
JavaScript is turned OFF. None of the links on this concept map will
work until it is reactivated.
If you need help turning JavaScript On, click here.
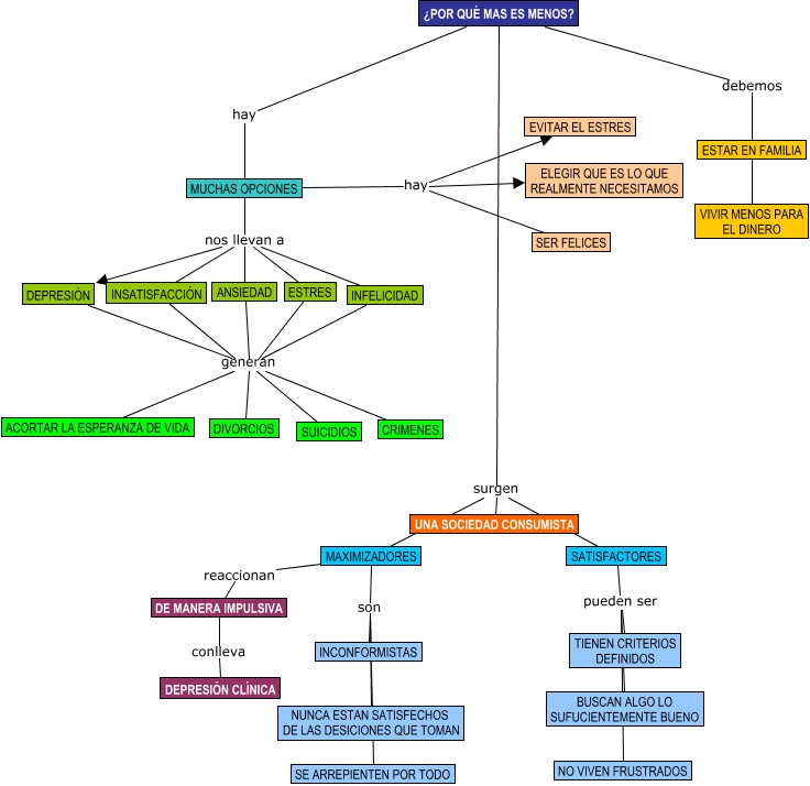
Este Cmap, tiene información relacionada con: Por que mas es menos, ¿POR QUÉ MAS ES MENOS? debemos VIVIR MENOS PARA EL DINERO, ANSIEDAD generan CRIMENES, INSATISFACCIÓN generan ACORTAR LA ESPERANZA DE VIDA, ¿POR QUÉ MAS ES MENOS? surgen UNA SOCIEDAD CONSUMISTA, MAXIMIZADORES son SE ARREPIENTEN POR TODO, ANSIEDAD generan ACORTAR LA ESPERANZA DE VIDA, MUCHAS OPCIONES nos llevan a INFELICIDAD, MUCHAS OPCIONES hay EVITAR EL ESTRES, INFELICIDAD generan ACORTAR LA ESPERANZA DE VIDA, MAXIMIZADORES son NUNCA ESTAN SATISFECHOS DE LAS DESICIONES QUE TOMAN, DEPRESIÓN generan DIVORCIOS, DEPRESIÓN generan CRIMENES, MAXIMIZADORES reaccionan DE MANERA IMPULSIVA, DEPRESIÓN generan ACORTAR LA ESPERANZA DE VIDA, ESTRES generan ACORTAR LA ESPERANZA DE VIDA, ¿POR QUÉ MAS ES MENOS? surgen SATISFACTORES, INFELICIDAD generan CRIMENES, SATISFACTORES pueden ser TIENEN CRITERIOS DEFINIDOS, MUCHAS OPCIONES nos llevan a DEPRESIÓN, SATISFACTORES pueden ser BUSCAN ALGO LO SUFUCIENTEMENTE BUENO