WARNING:
JavaScript is turned OFF. None of the links on this concept map will
work until it is reactivated.
If you need help turning JavaScript On, click here.
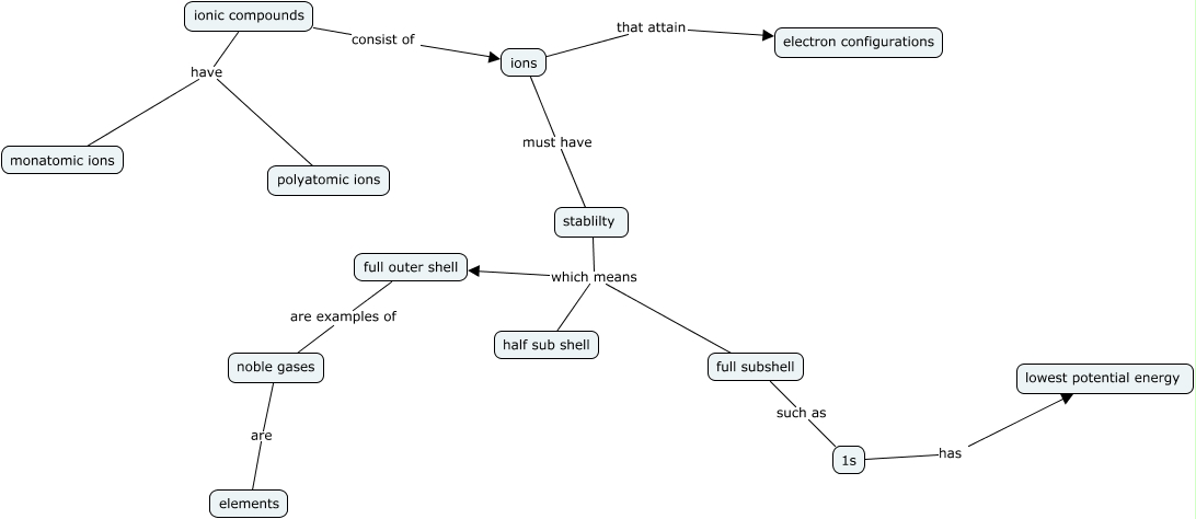
This Concept Map, created with IHMC CmapTools, has information related to: Ionic Compound, noble gases are elements, stablilty which means full outer shell, 1s has lowest potential energy, ions must have stablilty, full subshell such as 1s, stablilty which means half sub shell, ionic compounds have monatomic ions, full outer shell are examples of noble gases, ionic compounds consist of ions, ionic compounds have polyatomic ions, stablilty which means full subshell, ions that attain electron configurations