WARNING:
JavaScript is turned OFF. None of the links on this concept map will
work until it is reactivated.
If you need help turning JavaScript On, click here.
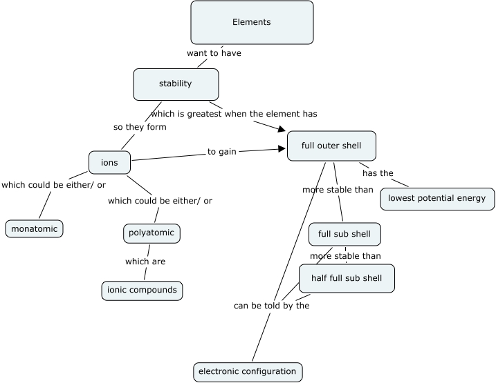
This Concept Map, created with IHMC CmapTools, has information related to: Why do elements form ionic compounds, full sub shell more stable than half full sub shell, ions which could be either/ or polyatomic, full outer shell has the lowest potential energy, stability so they form ions, half full sub shell can be told by the electronic configuration, full outer shell more stable than full sub shell, polyatomic which are ionic compounds, ions which could be either/ or monatomic, ions to gain full outer shell, Elements want to have stability, full sub shell can be told by the electronic configuration, stability which is greatest when the element has full outer shell, full outer shell can be told by the electronic configuration