WARNING:
JavaScript is turned OFF. None of the links on this concept map will
work until it is reactivated.
If you need help turning JavaScript On, click here.
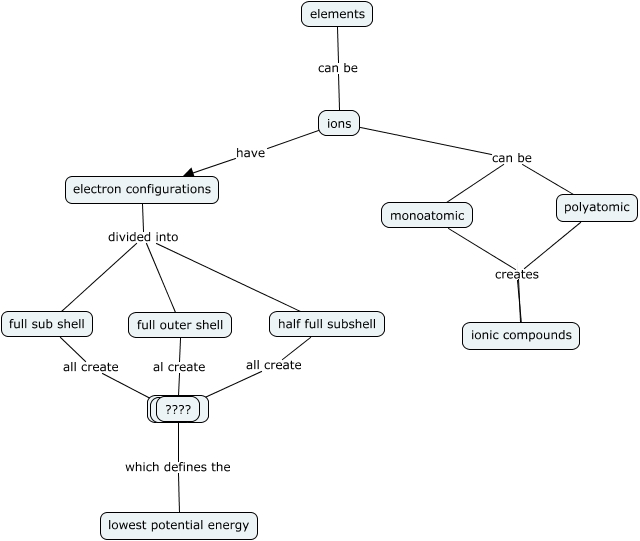
This Concept Map, created with IHMC CmapTools, has information related to: ionic compounds, elements can be ions, ions can be monoatomic, electron configurations divided into full sub shell, full sub shell all create ????, ions have electron configurations, stabiity which defines the lowest potential energy, electron configurations divided into full outer shell, full outer shell al create stabiity, half full subshell all create ????, monoatomic ionic compounds, electron configurations divided into half full subshell, ions can be polyatomic, polyatomic creates ????