WARNING:
JavaScript is turned OFF. None of the links on this concept map will
work until it is reactivated.
If you need help turning JavaScript On, click here.
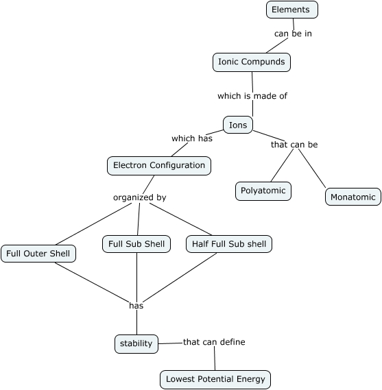
This Concept Map, created with IHMC CmapTools, has information related to: Ionic Compounds, Electron Configuration organized by Full Sub Shell, Electron Configuration organized by Half Full Sub shell, Full Sub Shell has stability, Full Outer Shell has stability, Ions that can be Monatomic, Half Full Sub shell has stability, Ions that can be Polyatomic, stability that can define Lowest Potential Energy, Elements can be in Ionic Compunds, Ions which has Electron Configuration, Electron Configuration organized by Full Outer Shell, Ionic Compunds which is made of Ions