WARNING:
JavaScript is turned OFF. None of the links on this concept map will
work until it is reactivated.
If you need help turning JavaScript On, click here.
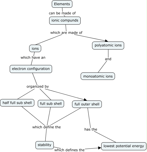
This Concept Map, created with IHMC CmapTools, has information related to: Ionic Compounds, ionic compunds which are made of ions, electron configuration organized by full sub shell, Elements can be made of ionic compunds, electron configuration organized by half full sub shell, full outer shell which define the stability, ions which have an electron configuration, ionic compunds which are made of polyatomic ions, half full sub shell which define the stability, electron configuration organized by full outer shell, stability which defines the lowest potential energy, full sub shell which define the stability, polyatomic ions and monoatomic ions, full outer shell has the lowest potential energy