WARNING:
JavaScript is turned OFF. None of the links on this concept map will
work until it is reactivated.
If you need help turning JavaScript On, click here.
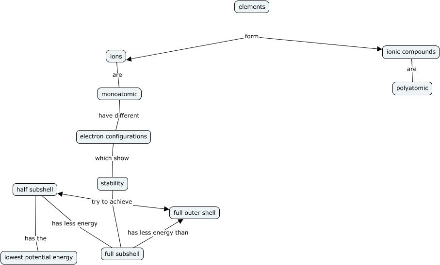
This Concept Map, created with IHMC CmapTools, has information related to: Why do elements form ionic compounds, elements form ions, stability try to achieve full outer shell, stability try to achieve half subshell, half subshell has the lowest potential energy, stability try to achieve full subshell, ionic compounds are polyatomic, ions are monoatomic, half subshell has less energy full subshell, full subshell has less energy than full outer shell, elements form ionic compounds, monoatomic have different electron configurations, electron configurations which show stability