WARNING:
JavaScript is turned OFF. None of the links on this concept map will
work until it is reactivated.
If you need help turning JavaScript On, click here.
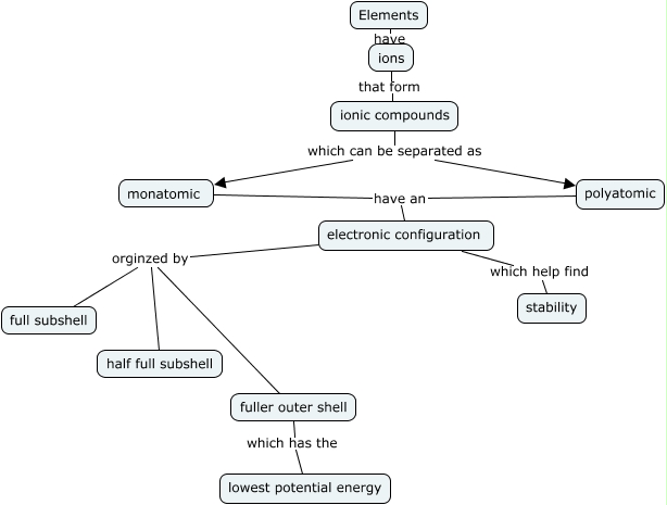
This Concept Map, created with IHMC CmapTools, has information related to: Forming Ionic Compounds, monatomic have an electronic configuration, polyatomic have an electronic configuration, electronic configuration orginzed by half full subshell, ions that form ionic compounds, Elements have ions, fuller outer shell which has the lowest potential energy, electronic configuration orginzed by fuller outer shell, ionic compounds which can be separated as polyatomic, ionic compounds which can be separated as monatomic, electronic configuration which help find stability, electronic configuration orginzed by full subshell