WARNING:
JavaScript is turned OFF. None of the links on this concept map will
work until it is reactivated.
If you need help turning JavaScript On, click here.
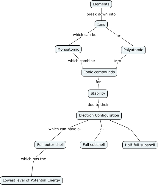
This Concept Map, created with IHMC CmapTools, has information related to: Radioactivity It's Natural, Electron Configuration a, Full subshell, Ions or Polyatomic, Ions which can be Monoatomic, Full outer shell which has the Lowest level of Potential Energy, Electron Configuration or Half-full subshell, Ionic compounds for Stability, Polyatomic into Ionic compounds, Stability due to their Electron Configuration, Electron Configuration which can have a, Full outer shell, Monoatomic which combine Ionic compounds, Elements break down into Ions