WARNING:
JavaScript is turned OFF. None of the links on this concept map will
work until it is reactivated.
If you need help turning JavaScript On, click here.
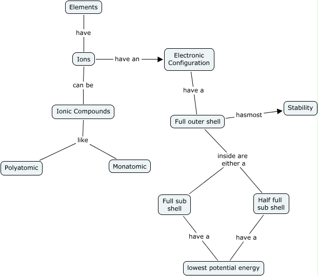
This Concept Map, created with IHMC CmapTools, has information related to: Forming Ionic Compounds, Half full sub shell have a lowest potential energy, Ionic Compounds like Monatomic, Ions can be Ionic Compounds, Electronic Configuration have a Full outer shell, Ions have an Electronic Configuration, Full sub shell have a lowest potential energy, Full outer shell hasmost Stability, Full outer shell inside are either a Half full sub shell, Elements have Ions, Ionic Compounds like Polyatomic, Full outer shell inside are either a Full sub shell