WARNING:
JavaScript is turned OFF. None of the links on this concept map will
work until it is reactivated.
If you need help turning JavaScript On, click here.
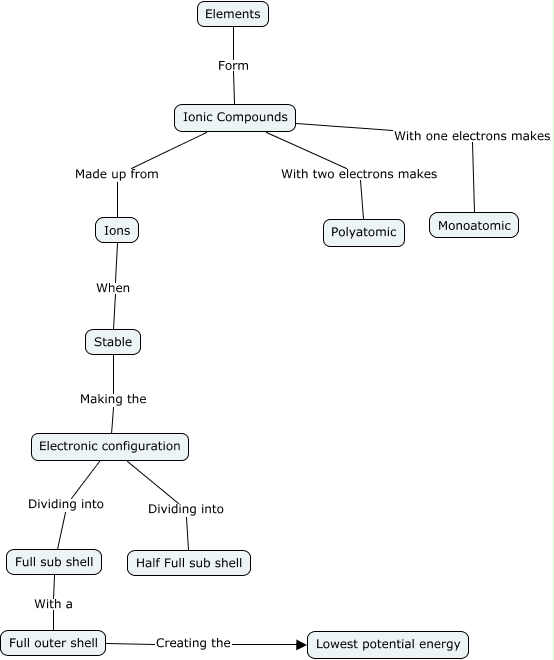
This Concept Map, created with IHMC CmapTools, has information related to: Ionic Compounds, Ions When Stable, Electronic configuration Dividing into Full sub shell, Ionic Compounds With one electrons makes Monoatomic, Ionic Compounds With two electrons makes Polyatomic, Elements Form Ionic Compounds, Ionic Compounds Made up from Ions, Full sub shell With a Full outer shell, Full outer shell Creating the Lowest potential energy, Electronic configuration Dividing into Half Full sub shell, Stable Making the Electronic configuration