WARNING:
JavaScript is turned OFF. None of the links on this concept map will
work until it is reactivated.
If you need help turning JavaScript On, click here.
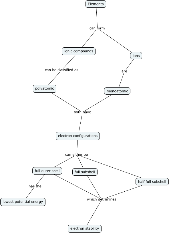
This Concept Map, created with IHMC CmapTools, has information related to: Ionic compounds, electron configurations can either be full subshell, electron configurations can either be half full subshell, ions are monoatomic, polyatomic both have electron configurations, Elements can form ionic compounds, full outer shell has the lowest potential energy, ionic compounds can be classified as polyatomic, monoatomic both have electron configurations, electron configurations can either be full outer shell, full outer shell which detrimines electron stability, Elements can form ions, half full subshell which detrimines electron stability, full subshell which detrimines electron stability