WARNING:
JavaScript is turned OFF. None of the links on this concept map will
work until it is reactivated.
If you need help turning JavaScript On, click here.
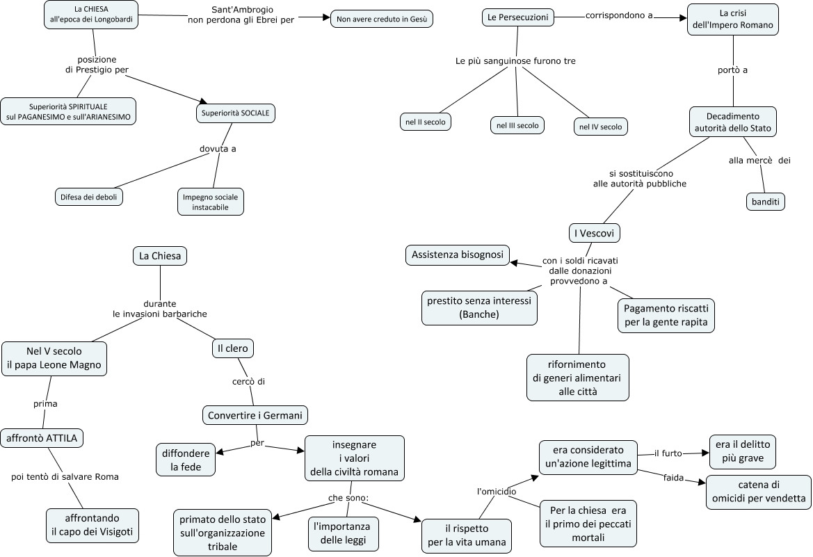
Questa Cmap, creata con IHMC CmapTools, contiene informazioni relative a: Vescovi e Monaci nell'epoca romano-barbarica, Convertire i Germani per diffondere la fede, I Vescovi con i soldi ricavati dalle donazioni provvedono a rifornimento di generi alimentari alle città, insegnare i valori della civiltà romana che sono: primato dello stato sull'organizzazione tribale, Decadimento autorità dello Stato si sostituiscono alle autorità pubbliche I Vescovi, Decadimento autorità dello Stato alla mercè dei banditi, insegnare i valori della civiltà romana che sono: il rispetto per la vita umana, era considerato un'azione legittima faida catena di omicidi per vendetta, La Chiesa durante le invasioni barbariche Nel V secolo il papa Leone Magno, il rispetto per la vita umana l'omicidio Per la chiesa era il primo dei peccati mortali, Superiorità SOCIALE dovuta a Impegno sociale instacabile, il rispetto per la vita umana l'omicidio era considerato un'azione legittima, Il clero cercò di Convertire i Germani, Le Persecuzioni Le più sanguinose furono tre nel IV secolo, La CHIESA all'epoca dei Longobardi posizione di Prestigio per Superiorità SPIRITUALE sul PAGANESIMO e sull'ARIANESIMO, Le Persecuzioni Le più sanguinose furono tre nel III secolo, insegnare i valori della civiltà romana che sono: l'importanza delle leggi, Le Persecuzioni Le più sanguinose furono tre nel II secolo, Nel V secolo il papa Leone Magno prima affrontò ATTILA, La crisi dell'Impero Romano portò a Decadimento autorità dello Stato, Superiorità SOCIALE dovuta a Difesa dei deboli