WARNING:
JavaScript is turned OFF. None of the links on this concept map will
work until it is reactivated.
If you need help turning JavaScript On, click here.
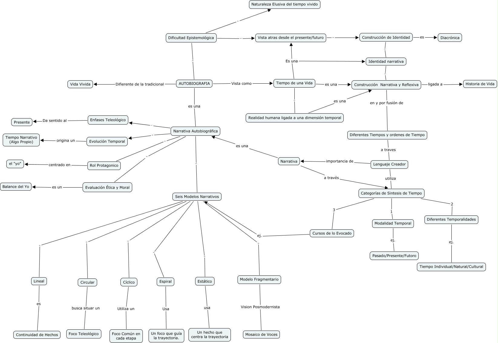
Este Cmap, tiene información relacionada con: Brockmeier, Seis Modelos Narrativos . Estático, Seis Modelos Narrativos . Lineal, Estático usa Un hecho que centra la trayectoria, Seis Modelos Narrativos . Circular, Evaluación Ética y Moral es un Balance del Yo, Rol Protagonico centrado en el "yo", Dificultad Epistemológica . Vista atras desde el presente/futuro, Tiempo de una Vida Es una Identidad narrativa, Seis Modelos Narrativos . Espiral, Dificultad Epistemológica . AUTOBIOGRAFIA, Realidad humana ligada a una dimensión temporal es una Construcción Narrativa y Reflexiva, Construcción de Identidad . Identidad narrativa, AUTOBIOGRAFIA es una Narrativa Autobiográfica, Lineal es Continuidad de Hechos, Vista atras desde el presente/futuro . Construcción de Identidad, Lenguaje Creador importancia de Narrativa, Tiempo de una Vida . Realidad humana ligada a una dimensión temporal, Seis Modelos Narrativos . Modelo Fragmentario, AUTOBIOGRAFIA Difierente de la tradicional Vida Vivida, Categorías de Sintesis de Tiempo 1 Modalidad Temporal