WARNING:
JavaScript is turned OFF. None of the links on this concept map will
work until it is reactivated.
If you need help turning JavaScript On, click here.
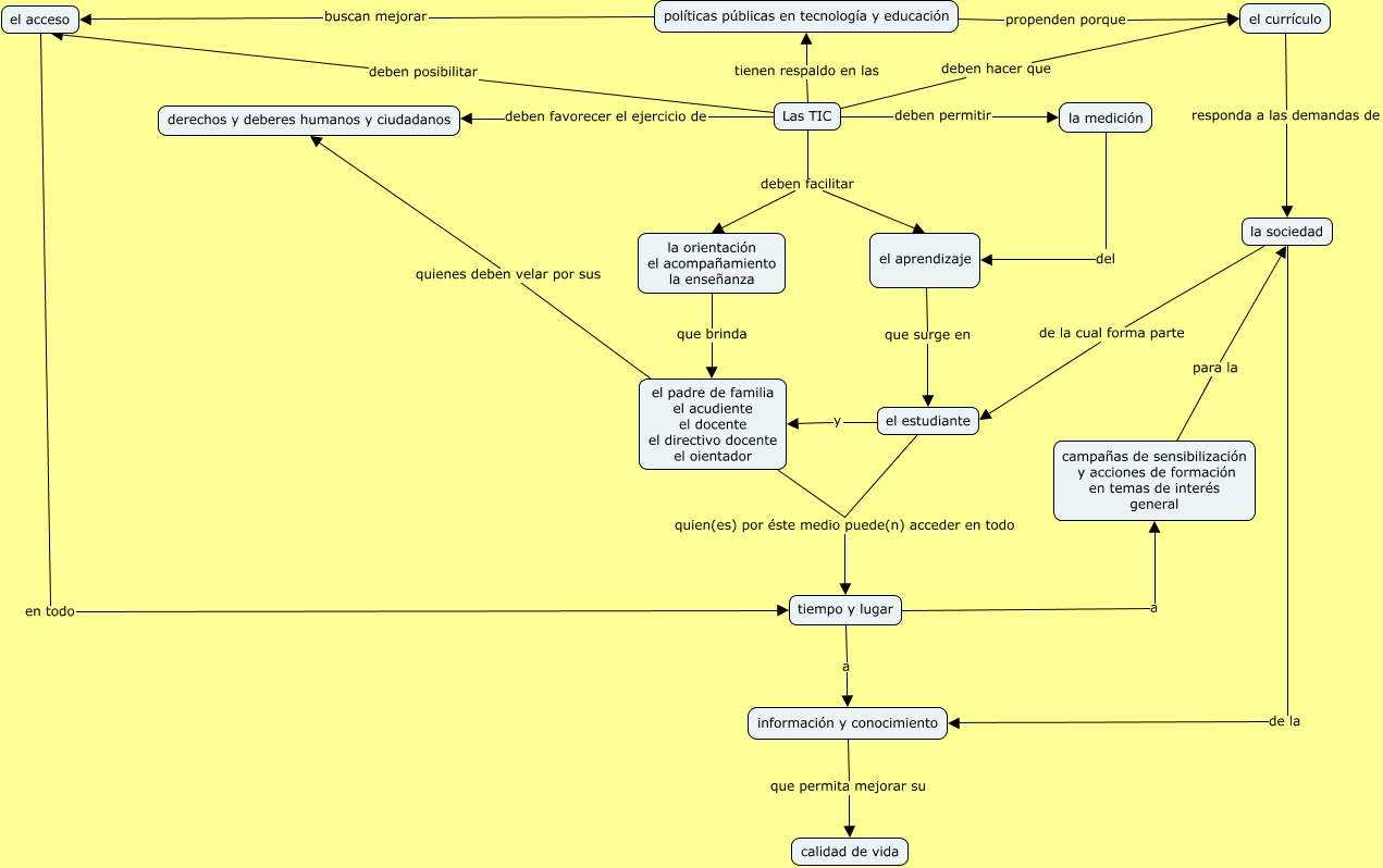
Este Cmap, tiene información relacionada con: Enfoque estratégico para fortalecer la implementación de TIC en la IED Fernando Mazuera Villegas, políticas públicas en tecnología y educación buscan mejorar el acceso, el padre de familia el acudiente el docente el directivo docente el oientador quien(es) por éste medio puede(n) acceder en todo tiempo y lugar, políticas públicas en tecnología y educación propenden porque el currículo, Las TIC tienen respaldo en las políticas públicas en tecnología y educación, Las TIC deben favorecer el ejercicio de derechos y deberes humanos y ciudadanos, la sociedad de la información y conocimiento, la medición del el aprendizaje, el estudiante y el padre de familia el acudiente el docente el directivo docente el oientador, Las TIC deben permitir la medición, la sociedad de la cual forma parte el estudiante, Las TIC deben facilitar el aprendizaje, tiempo y lugar a campañas de sensibilización y acciones de formación en temas de interés general, el acceso en todo tiempo y lugar, el currículo responda a las demandas de la sociedad, campañas de sensibilización y acciones de formación en temas de interés general para la la sociedad, Las TIC deben hacer que el currículo, información y conocimiento que permita mejorar su calidad de vida, Las TIC deben facilitar la orientación el acompañamiento la enseñanza, el estudiante quien(es) por éste medio puede(n) acceder en todo tiempo y lugar, tiempo y lugar a información y conocimiento