WARNING:
JavaScript is turned OFF. None of the links on this concept map will
work until it is reactivated.
If you need help turning JavaScript On, click here.
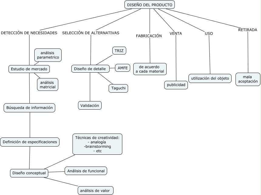
Este Cmap, tiene información relacionada con: D.I 3, Análisis de funcional ???? Diseño conceptual, Estudio de mercado ???? análisis matricial, DISEÑO DEL PRODUCTO DETECCIÓN DE NECESIDADES Estudio de mercado, AMFE ???? Diseño de detalle, TRIZ ???? Diseño de detalle, DISEÑO DEL PRODUCTO FABRICACIÓN de acuerdo a cada material, Estudio de mercado ???? Búsqueda de información, DISEÑO DEL PRODUCTO USO utilización del objeto, Diseño de detalle ???? Taguchi, Técnicas de creatividad: - analogía -brainstorming - etc ???? Diseño conceptual, Definición de especificaciones ???? Diseño conceptual, DISEÑO DEL PRODUCTO SELECCIÓN DE ALTERNATIVAS Diseño de detalle, análisis de valor ???? Diseño conceptual, Diseño de detalle ???? Validación, Búsqueda de información ???? Definición de especificaciones, análisis parametrico ???? Estudio de mercado, DISEÑO DEL PRODUCTO VENTA publicidad, DISEÑO DEL PRODUCTO RETIRADA mala aceptación