WARNING:
JavaScript is turned OFF. None of the links on this concept map will
work until it is reactivated.
If you need help turning JavaScript On, click here.
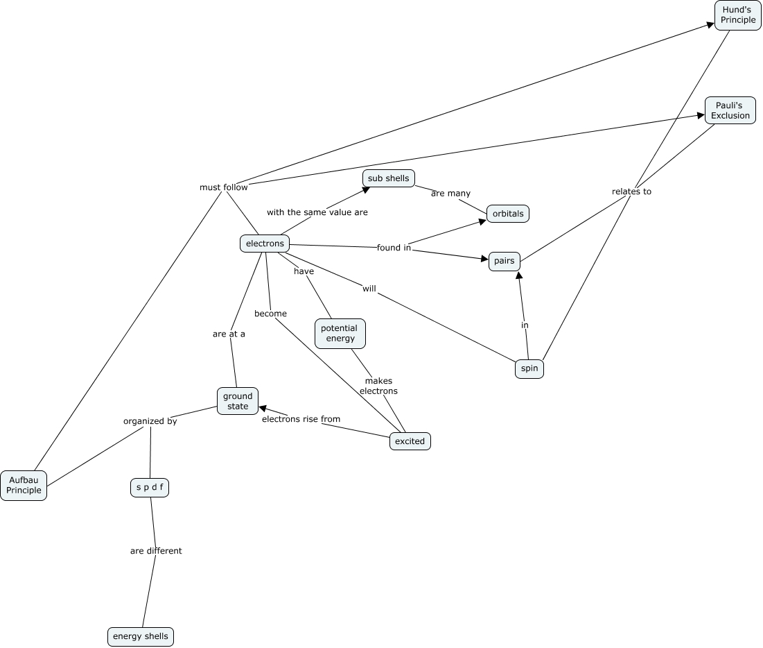
This Concept Map, created with IHMC CmapTools, has information related to: Electron Configuration, electrons must follow Pauli's Exclusion, electrons with the same value are sub shells, excited electrons rise from ground state, ground state organized by Aufbau Principle, electrons found in pairs, ground state organized by s p d f, electrons must follow Aufbau Principle, Pauli's Exclusion relates to pairs, sub shells are many orbitals, Hund's Principle relates to pairs, electrons found in orbitals, potential energy makes electrons excited, Hund's Principle relates to spin, spin in pairs, electrons become excited, s p d f are different energy shells, electrons will spin, electrons have potential energy, electrons must follow Hund's Principle, electrons are at a ground state