WARNING:
JavaScript is turned OFF. None of the links on this concept map will
work until it is reactivated.
If you need help turning JavaScript On, click here.
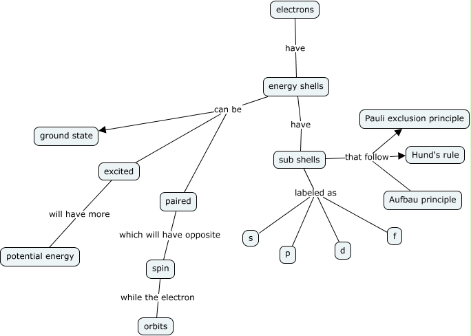
This Concept Map, created with IHMC CmapTools, has information related to: electron configuration, energy shells can be paired, energy shells can be ground state, paired which will have opposite spin, energy shells can be excited, electrons have energy shells, sub shells that follow Pauli exclusion principle, sub shells labeled as s, excited will have more potential energy, sub shells labeled as d, sub shells that follow Hund's rule, sub shells labeled as p, sub shells that follow Aufbau principle, energy shells have sub shells, sub shells labeled as f, spin while the electron orbits