WARNING:
JavaScript is turned OFF. None of the links on this concept map will
work until it is reactivated.
If you need help turning JavaScript On, click here.
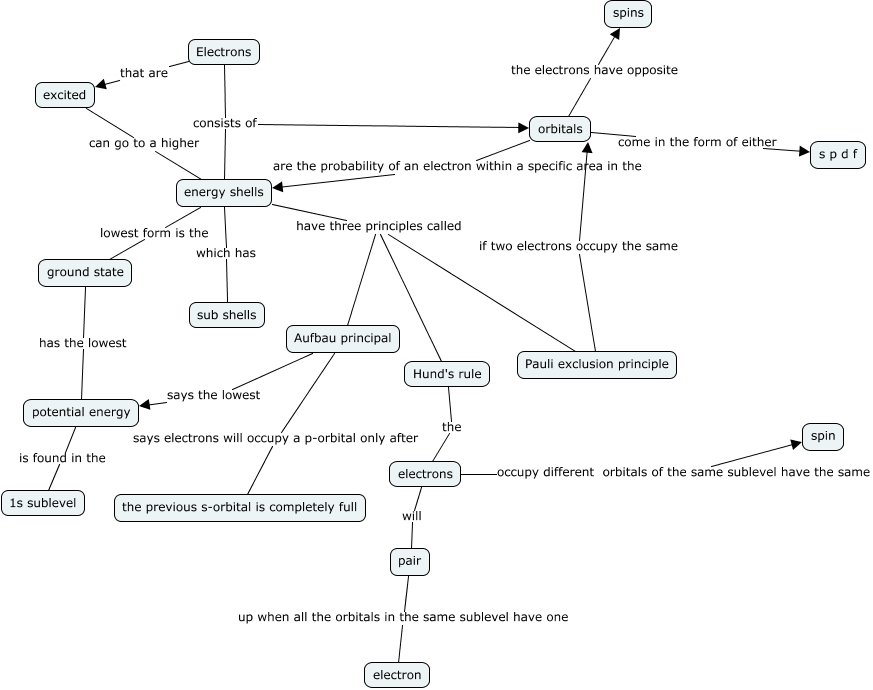
This Concept Map, created with IHMC CmapTools, has information related to: Electron configuration, Pauli exclusion principle if two electrons occupy the same orbitals, electrons occupy different orbitals of the same sublevel have the same spin, orbitals come in the form of either s p d f, energy shells lowest form is the ground state, electrons will pair, Hund's rule the electrons, energy shells have three principles called Aufbau principal, Electrons consists of energy shells, Electrons consists of orbitals, energy shells have three principles called Hund's rule, orbitals the electrons have opposite spins, orbitals are the probability of an electron within a specific area in the energy shells, pair up when all the orbitals in the same sublevel have one electron, excited can go to a higher energy shells, Aufbau principal says the lowest potential energy, ground state has the lowest potential energy, energy shells have three principles called Pauli exclusion principle, Aufbau principal says electrons will occupy a p-orbital only after the previous s-orbital is completely full, Electrons that are excited, energy shells which has sub shells