IHMC Public Cmaps

        Northwood High School-science
            Northwood High School 2015_Dickson
                Period 1
                Rivas, Alvaro

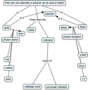
                    acid or base.cmap
                    electron configuration.cmap
                    ionic compounds.cmap
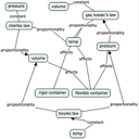
                    rigid vs flexible.cmap