WARNING:
JavaScript is turned OFF. None of the links on this concept map will
work until it is reactivated.
If you need help turning JavaScript On, click here.
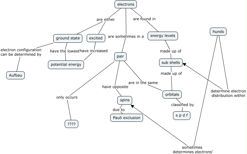
This Concept Map, created with IHMC CmapTools, has information related to: electron config, electrons are either ground state, energy levels made up of sub shells, orbitals classified by s p d f, excited have increased potential energy, electrons are either excited, ground state electron configuration can be determined by Aufbau, hunds determine electron distribution within sub shells, pair only occurs ????, pair have opposite spins, spins due to Pauli exclusion, electrons are sometimes in a pair, pair are in the same orbitals, sub shells made up of orbitals, hunds sometimes determines electrons' spins, electrons are found in energy levels, ground state have the lowest potential energy