WARNING:
JavaScript is turned OFF. None of the links on this concept map will
work until it is reactivated.
If you need help turning JavaScript On, click here.
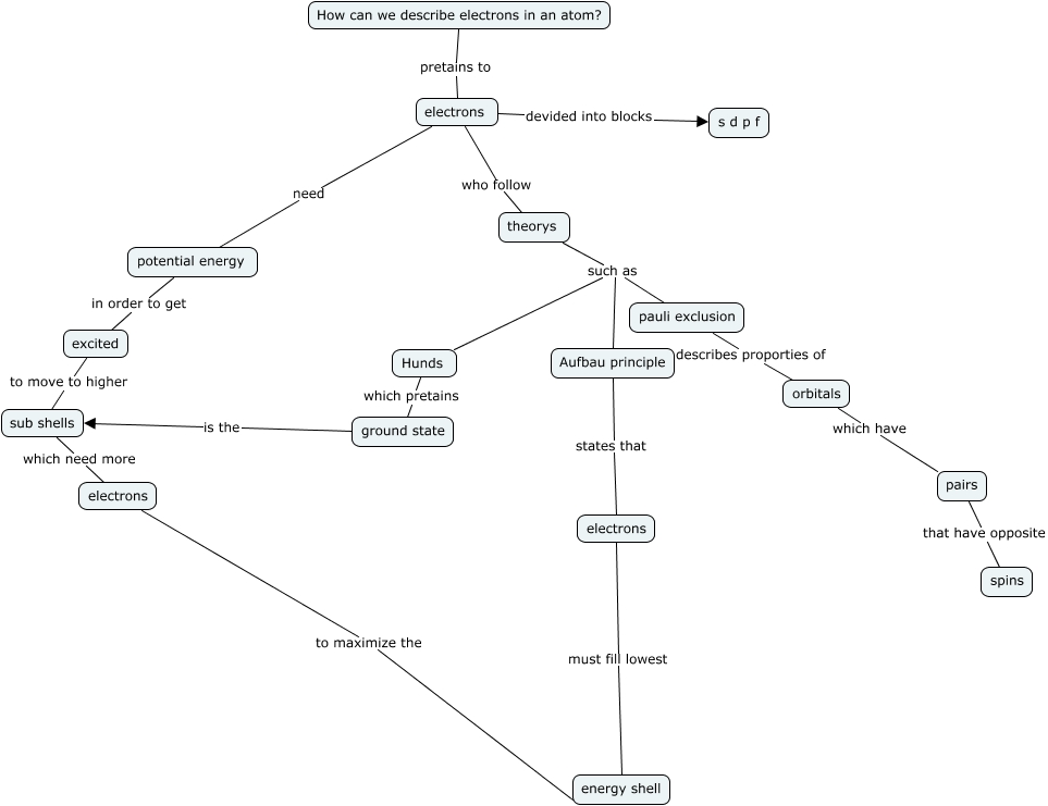
This Concept Map, created with IHMC CmapTools, has information related to: electron configuration, pairs that have opposite spins, theorys such as Hunds, Hunds which pretains ground state, How can we describe electrons in an atom? pretains to electrons, theorys such as Aufbau principle, pauli exclusion describes proporties of orbitals, electrons need potential energy, electrons must fill lowest energy shell, potential energy in order to get excited, electrons to maximize the energy shell, Aufbau principle states that electrons, electrons who follow theorys, electrons devided into blocks s d p f, ground state is the sub shells, theorys such as pauli exclusion, orbitals which have pairs, excited to move to higher sub shells, sub shells which need more electrons