WARNING:
JavaScript is turned OFF. None of the links on this concept map will
work until it is reactivated.
If you need help turning JavaScript On, click here.
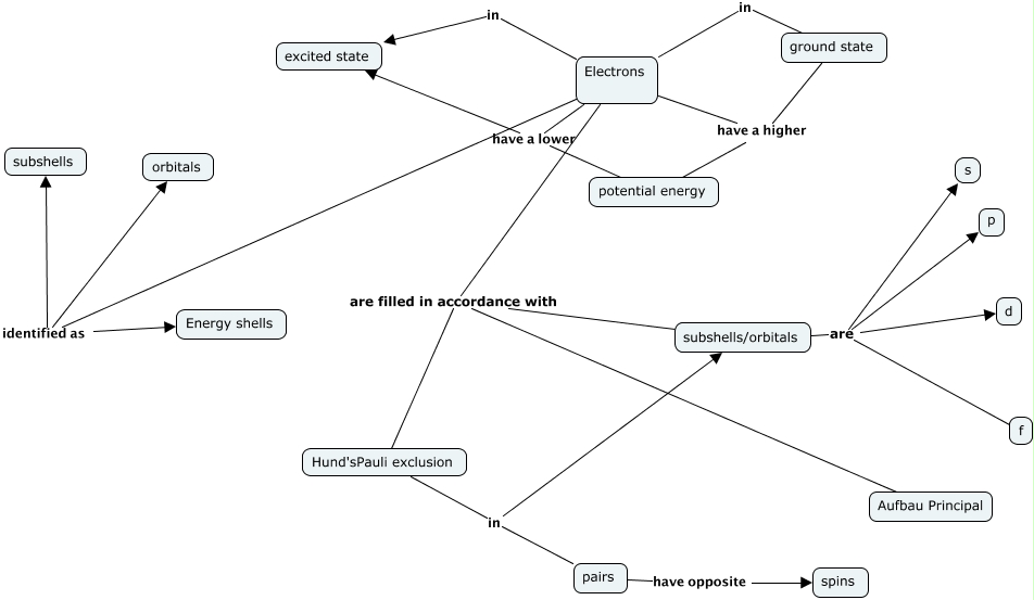
This Concept Map, created with IHMC CmapTools, has information related to: Electron Configuration, subshells/orbitals are s, Electrons have a lower potential energy, subshells/orbitals are filled in accordance with Hund's Pauli exclusion, Electrons are filled in accordance with Aufbau Principal, Electrons have a higher potential energy, subshells/orbitals are d, Electrons identified as orbitals, ground state have a higher potential energy, Electrons in ground state, Electrons in excited state, subshells/orbitals are f, subshells/orbitals are p, Hund's Pauli exclusion in subshells/orbitals, Electrons identified as subshells, pairs have opposite spins, Electrons are filled in accordance with Hund's Pauli exclusion, Electrons identified as Energy shells, Electrons have a lower excited state, Hund's Pauli exclusion in pairs, subshells/orbitals are filled in accordance with Aufbau Principal