WARNING:
JavaScript is turned OFF. None of the links on this concept map will
work until it is reactivated.
If you need help turning JavaScript On, click here.
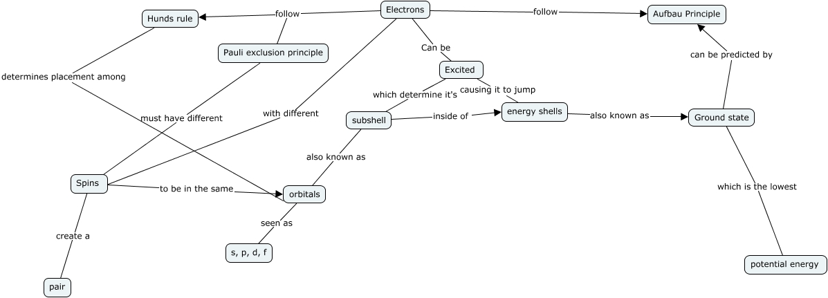
This Concept Map, created with IHMC CmapTools, has information related to: Electron Configuration, Spins create a pair, Electrons follow Aufbau Principle, Electrons with different Spins, subshell inside of energy shells, Spins to be in the same orbitals, Excited causing it to jump energy shells, Excited which determine it's subshell, subshell also known as orbitals, Electrons follow Pauli exclusion principle, energy shells also known as Ground state, Pauli exclusion principle must have different Spins, Electrons Can be Excited, Hunds rule determines placement among orbitals, orbitals seen as s, p, d, f, Electrons follow Hunds rule, Ground state which is the lowest potential energy, Ground state can be predicted by Aufbau Principle