WARNING:
JavaScript is turned OFF. None of the links on this concept map will
work until it is reactivated.
If you need help turning JavaScript On, click here.
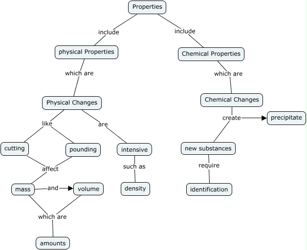
This Concept Map, created with IHMC CmapTools, has information related to: properties cmap, intensive such as density, Properties include physical Properties, physical Properties which are Physical Changes, Properties include Chemical Properties, new substances require identification, pounding affect mass, mass and volume, Physical Changes like cutting, Chemical Properties which are Chemical Changes, Physical Changes are intensive, mass which are amounts, Chemical Changes create new substances, volume which are amounts, Physical Changes like pounding, Chemical Changes create precipitate, cutting affect mass