WARNING:
JavaScript is turned OFF. None of the links on this concept map will
work until it is reactivated.
If you need help turning JavaScript On, click here.
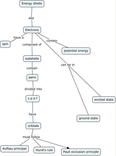
This Concept Map, created with IHMC CmapTools, has information related to: Electron Config, Electrons composed of subshells, Electrons contain potential energy, orbitals must follow Aufbau principal, Electrons have a spin, subshells contain pairs, s p d f have orbitals, pairs divided into s p d f, orbitals must follow Hund's rule, Energy Shells aka Electrons, orbitals must follow Pauli exclusion principle, Electrons can be in ground state, Electrons can be in excited state