WARNING:
JavaScript is turned OFF. None of the links on this concept map will
work until it is reactivated.
If you need help turning JavaScript On, click here.
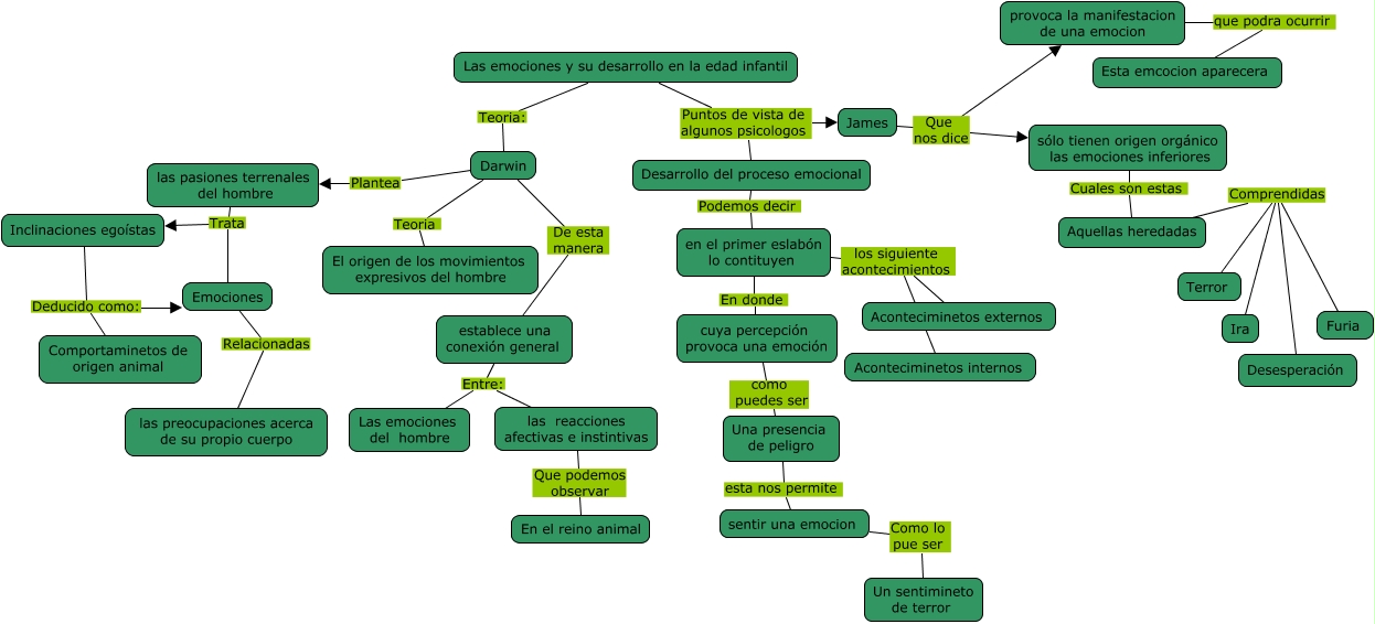
Este Cmap, tiene información relacionada con: Las emociones y su desarrollo en la edad infanti, en el primer eslabón lo contituyen En donde cuya percepción provoca una emoción, provoca la manifestacion de una emocion que podra ocurrir Esta emcocion aparecera, Aquellas heredadas Comprendidas Desesperación, Darwin Plantea las pasiones terrenales del hombre, Desarrollo del proceso emocional Podemos decir en el primer eslabón lo contituyen, cuya percepción provoca una emoción como puedes ser Una presencia de peligro, las pasiones terrenales del hombre Trata Emociones, sentir una emocion Como lo pue ser Un sentimineto de terror, James Que nos dice provoca la manifestacion de una emocion, establece una conexión general Entre: Las emociones del hombre, Aquellas heredadas Comprendidas Furia, James Que nos dice sólo tienen origen orgánico las emociones inferiores, en el primer eslabón lo contituyen los siguiente acontecimientos Aconteciminetos internos, Las emociones y su desarrollo en la edad infantil Puntos de vista de algunos psicologos James, Inclinaciones egoístas Deducido como: Comportaminetos de origen animal, las reacciones afectivas e instintivas Que podemos observar En el reino animal, sólo tienen origen orgánico las emociones inferiores Cuales son estas Aquellas heredadas, Aquellas heredadas Comprendidas Ira, Una presencia de peligro esta nos permite sentir una emocion, las pasiones terrenales del hombre Trata Inclinaciones egoístas