WARNING:
JavaScript is turned OFF. None of the links on this concept map will
work until it is reactivated.
If you need help turning JavaScript On, click here.
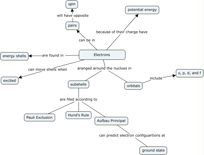
This Concept Map, created with IHMC CmapTools, has information related to: Electron Configuration, subshells are filed according to Hund's Rule, Electrons aranged around the nuclues in orbitals, Electrons are found in energy shells, pairs will have opposite spin, Electrons aranged around the nuclues in subshells, subshells are filed according to Aufbau Principal, Electrons can be in pairs, Electrons can move shells when excited, subshells are filed according to Pauli Exclusion, Aufbau Principal can predict electron configuartions at ground state, orbitals include s, p, d, and f, Electrons because of their charge have potential energy