WARNING:
JavaScript is turned OFF. None of the links on this concept map will
work until it is reactivated.
If you need help turning JavaScript On, click here.
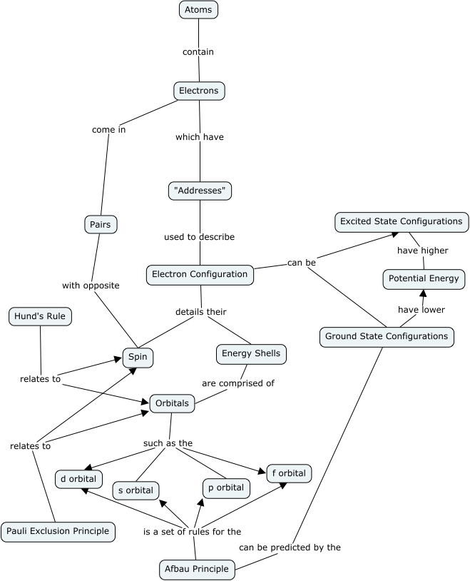
This Concept Map, created with IHMC CmapTools, has information related to: Electron Configuration, Orbitals such as the f orbital, Afbau Principle is a set of rules for the f orbital, "Addresses" used to describe Electron Configuration, Orbitals such as the p orbital, Ground State Configurations have lower Potential Energy, Ground State Configurations can be predicted by the Afbau Principle, Electron Configuration can be Ground State Configurations, Orbitals such as the s orbital, Energy Shells are comprised of Orbitals, Hund's Rule relates to Spin, Electrons which have "Addresses", Electron Configuration can be Excited State Configurations, Orbitals such as the d orbital, Afbau Principle is a set of rules for the p orbital, Pauli Exclusion Principle relates to Orbitals, Hund's Rule relates to Orbitals, Excited State Configurations have higher Potential Energy, Afbau Principle is a set of rules for the s orbital, Electron Configuration details their Energy Shells, Electron Configuration details their Spin