WARNING:
JavaScript is turned OFF. None of the links on this concept map will
work until it is reactivated.
If you need help turning JavaScript On, click here.
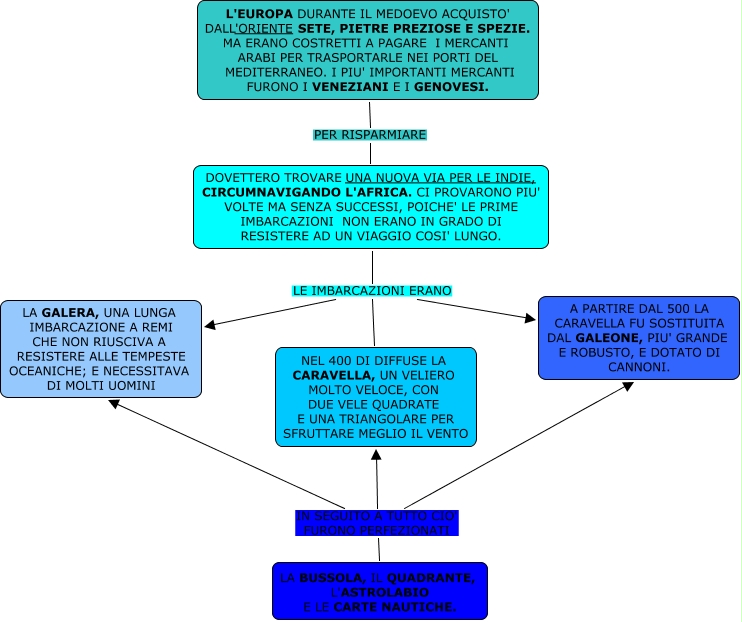
Questa Cmap, creata con IHMC CmapTools, contiene informazioni relative a: UNA NUOVA VIA PER L'ORIENTE, DOVETTERO TROVARE UNA NUOVA VIA PER LE INDIE, CIRCUMNAVIGANDO L'AFRICA. CI PROVARONO PIU' VOLTE MA SENZA SUCCESSI, POICHE' LE PRIME IMBARCAZIONI NON ERANO IN GRADO DI RESISTERE AD UN VIAGGIO COSI' LUNGO. LE IMBARCAZIONI ERANO LA GALERA, UNA LUNGA IMBARCAZIONE A REMI CHE NON RIUSCIVA A RESISTERE ALLE TEMPESTE OCEANICHE; E NECESSITAVA DI MOLTI UOMINI, LA BUSSOLA, IL QUADRANTE, L'ASTROLABIO E LE CARTE NAUTICHE. IN SEGUITO A TUTTO CIO' FURONO PERFEZIONATI A PARTIRE DAL 500 LA CARAVELLA FU SOSTITUITA DAL GALEONE, PIU' GRANDE E ROBUSTO, E DOTATO DI CANNONI., LA BUSSOLA, IL QUADRANTE, L'ASTROLABIO E LE CARTE NAUTICHE. IN SEGUITO A TUTTO CIO' FURONO PERFEZIONATI NEL 400 DI DIFFUSE LA CARAVELLA, UN VELIERO MOLTO VELOCE, CON DUE VELE QUADRATE E UNA TRIANGOLARE PER SFRUTTARE MEGLIO IL VENTO, L'EUROPA DURANTE IL MEDOEVO ACQUISTO' DALL'ORIENTE SETE, PIETRE PREZIOSE E SPEZIE. MA ERANO COSTRETTI A PAGARE I MERCANTI ARABI PER TRASPORTARLE NEI PORTI DEL MEDITERRANEO. I PIU' IMPORTANTI MERCANTI FURONO I VENEZIANI E I GENOVESI. PER RISPARMIARE DOVETTERO TROVARE UNA NUOVA VIA PER LE INDIE, CIRCUMNAVIGANDO L'AFRICA. CI PROVARONO PIU' VOLTE MA SENZA SUCCESSI, POICHE' LE PRIME IMBARCAZIONI NON ERANO IN GRADO DI RESISTERE AD UN VIAGGIO COSI' LUNGO., DOVETTERO TROVARE UNA NUOVA VIA PER LE INDIE, CIRCUMNAVIGANDO L'AFRICA. CI PROVARONO PIU' VOLTE MA SENZA SUCCESSI, POICHE' LE PRIME IMBARCAZIONI NON ERANO IN GRADO DI RESISTERE AD UN VIAGGIO COSI' LUNGO. LE IMBARCAZIONI ERANO A PARTIRE DAL 500 LA CARAVELLA FU SOSTITUITA DAL GALEONE, PIU' GRANDE E ROBUSTO, E DOTATO DI CANNONI., DOVETTERO TROVARE UNA NUOVA VIA PER LE INDIE, CIRCUMNAVIGANDO L'AFRICA. CI PROVARONO PIU' VOLTE MA SENZA SUCCESSI, POICHE' LE PRIME IMBARCAZIONI NON ERANO IN GRADO DI RESISTERE AD UN VIAGGIO COSI' LUNGO. LE IMBARCAZIONI ERANO NEL 400 DI DIFFUSE LA CARAVELLA, UN VELIERO MOLTO VELOCE, CON DUE VELE QUADRATE E UNA TRIANGOLARE PER SFRUTTARE MEGLIO IL VENTO, LA BUSSOLA, IL QUADRANTE, L'ASTROLABIO E LE CARTE NAUTICHE. IN SEGUITO A TUTTO CIO' FURONO PERFEZIONATI LA GALERA, UNA LUNGA IMBARCAZIONE A REMI CHE NON RIUSCIVA A RESISTERE ALLE TEMPESTE OCEANICHE; E NECESSITAVA DI MOLTI UOMINI