WARNING:
JavaScript is turned OFF. None of the links on this concept map will
work until it is reactivated.
If you need help turning JavaScript On, click here.
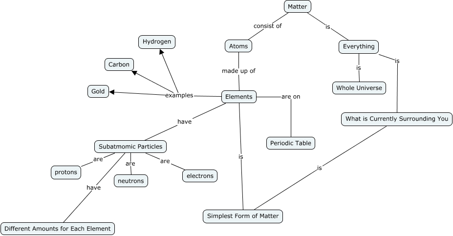
This Concept Map, created with IHMC CmapTools, has information related to: Basic Structure of Matter, Subatmomic Particles have Different Amounts for Each Element, Atoms made up of Elements, Subatmomic Particles are neutrons, Everything is What is Currently Surrounding You, Everything is Whole Universe, Matter consist of Atoms, Subatmomic Particles are protons, Elements examples Carbon, Elements have Subatmomic Particles, Elements are on Periodic Table, Elements examples Hydrogen, Matter is Everything, Elements is Simplest Form of Matter, Elements examples Gold, What is Currently Surrounding You is Simplest Form of Matter, Subatmomic Particles are electrons