IHMC Public Cmaps

        Northwood High School-science
            Northwood High School 2015_Dickson
                Period 6
                Huynh, Nick

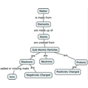
                    Basic Structure of Matter.cmap
                    Periodic Table and Bonds.cmap
                    Planet Layers.cmap
                    Protein Synthesis.cmap
                    Tectonic Plates on Venus.cmap